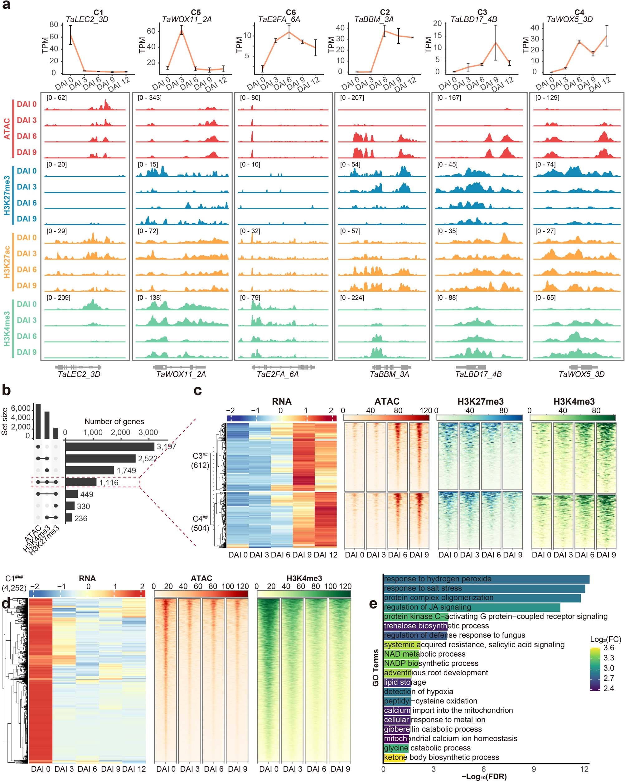
Extended Data Fig. 2: Chromatin dynamic during wheat regeneration.

a, Transcription and epigenetic modification tracks for TaLEC2_3D, TaWOX11_2A TaE2Fa_6A, TaBBM_3A, TaLBD17_4B and TaWOX5_3D. Gene expression data shown as mean values +/− s.d. of 3 replicates. b, Upset plot shows DEGs regulated by chromatin accessibility, H3K27me3 and H3K4me3 in C3 and C4. c, Heatmap shows transcriptional, chromatin accessibility, H3K27me3 and H3K4me3 dynamic of 1,116 DEGs. ## represent DEGs that is simultaneously regulated by chromatin accessibility, H3K27me3 and H3K4me3. d, Heatmap shows transcriptional, chromatin accessibility, and H3K4me3 dynamic of 4,254 DEGs. ### represent DEGs that is regulated by both chromatin accessibility and H3K4me3. e, GO enrichment analysis of 4,254 DEGs. FE: fold enrichment.