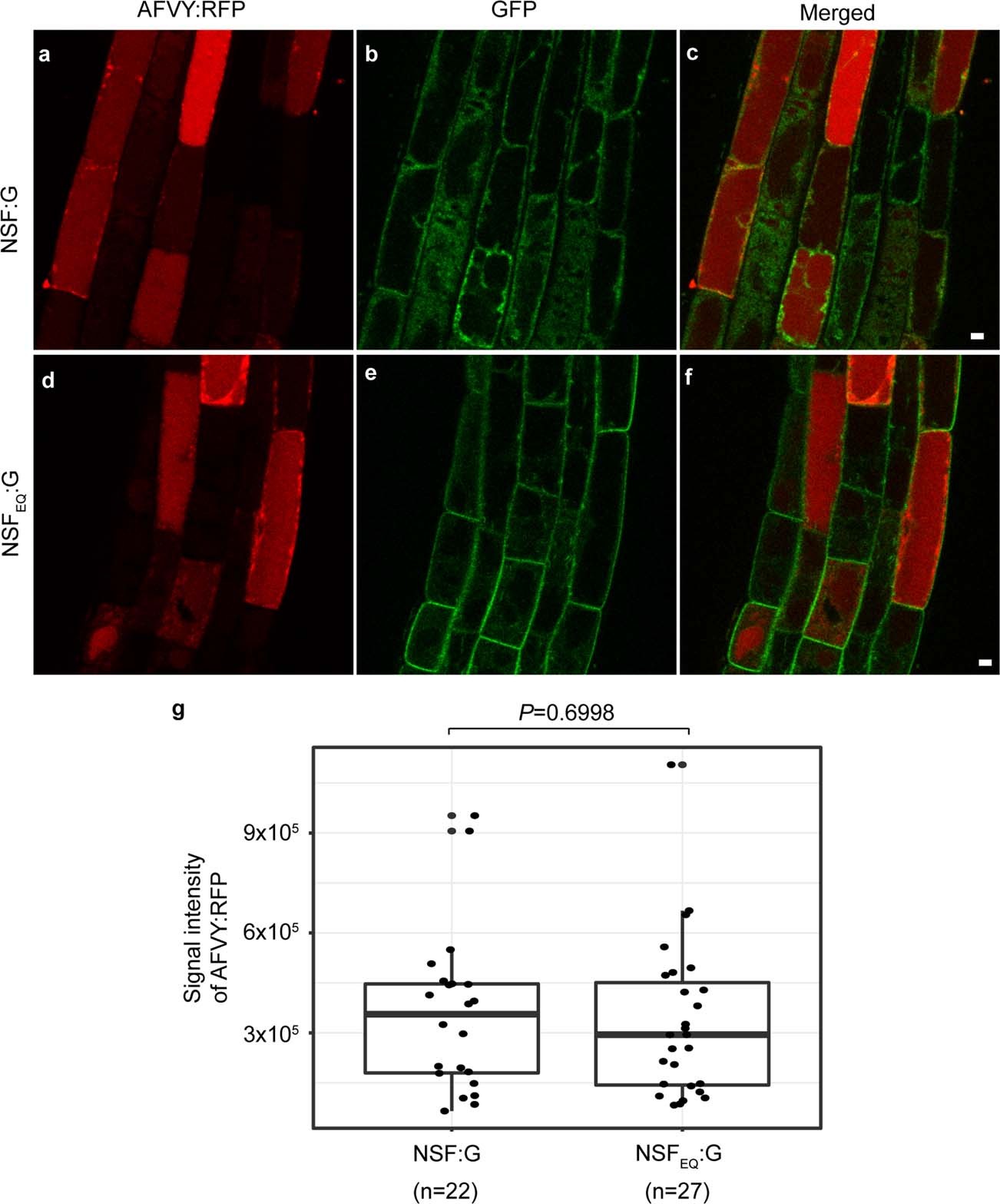
Extended Data Fig. 6: Effect of dominant-negative NSF on vacuolar traffic.
From: NSF/αSNAP2-mediated cis-SNARE complex disassembly precedes vesicle fusion in Arabidopsis cytokinesis

(a-f) Live imaging of NSF:G (a-c) or NSFEQ:G (d-f) and vacuolar soluble cargo marker AFVY:RFP in seedling roots after 24 hours of EST induction. (g) Intensity quantification of AFVY:RFP. Vacuolar area in each single cell was selected for quantification. The P value was calculated using unpaired Student’s t-test (two-tailed) by comparing wild type NSF:G to NSFEQ:G. The center line of the box plots is the median, the bottom and top lines represent the lower quartile and upper quartile, respectively. Data points are shown as jitter. n, the number of counted cells. Scale bars, 5 µm (c, f).