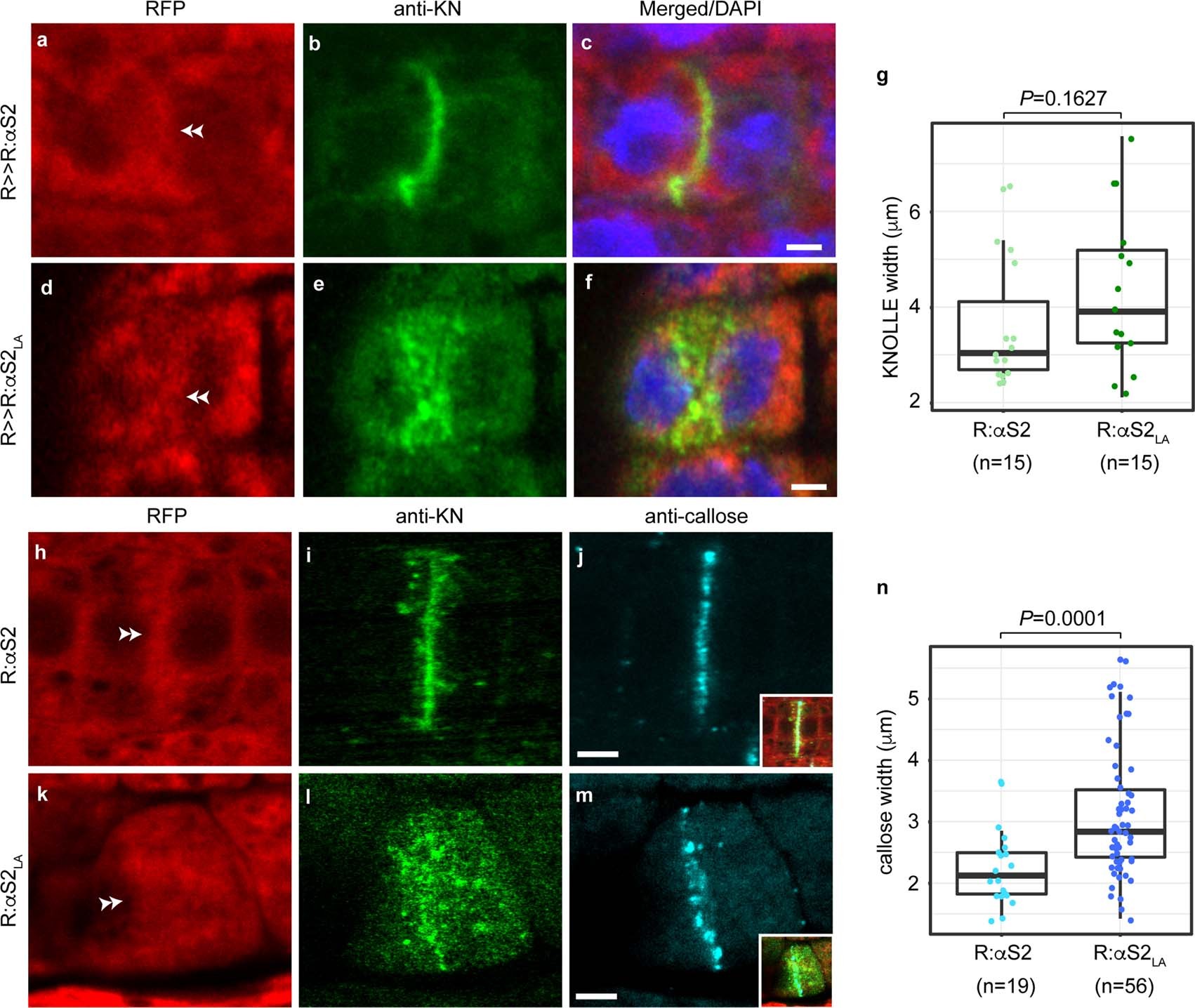
Extended Data Fig. 8: Cytokinesis defects caused by expression of dominant-negative αSNAP2 dominant negative variant.
From: NSF/αSNAP2-mediated cis-SNARE complex disassembly precedes vesicle fusion in Arabidopsis cytokinesis

Dividing cells from embryos (a-f) or seedling roots (h-m) expressing wild type R:αS2 (a-c, h-j) or dominant-negative R:αS2LA (d-f, k-m) counterstained with anti-KNOLLE (KN) (a-f) and anti-callose (h-m) antisera. (a, d, h, k) RFP; (b, e, i, l) KNOLLE; (j, m) callose; (c, f) merged images and nuclei stained with DAPI (blue); (j, m) Insets, merged images of GFP, anti-callose (cyan) and anti-KNOLLE (green); double arrowheads, cell division plane region (a, d, h, k); scale bars, 5 µm (c, f, j, m). (a-f) RPS5A (R)::GAL4»UAS expression; (h-m) estradiol induction. Double arrowheads, plane of cell division region (a, d, h, k). (g, n) Width quantification of KNOLLE (g) or callose (n) label in the cell division region. The P values were calculated using two-tailed Welch’s t-test by comparing wild type R:αS2 (pale green, g; pale blue, n) to dominant-negative R:αS2LA (green, g; blue, n). The center line of the box plots is the median, the bottom and top lines represent the lower quartile and upper quartile, respectively. Data points are shown as jitter. n, number of counted cells.