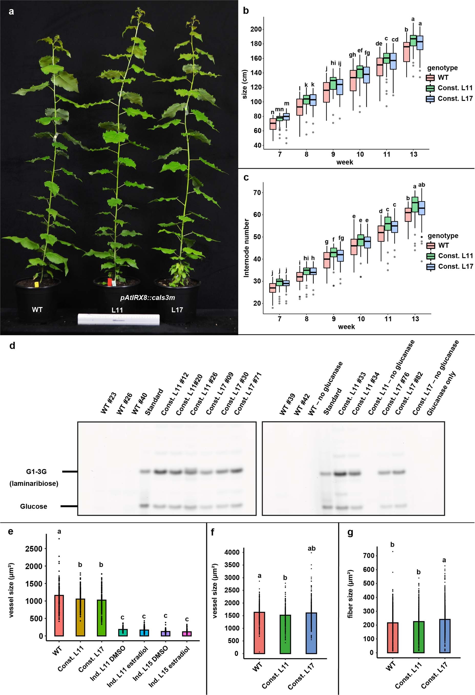
Extended Data Fig. 3: Callose deposition does not result in growth penalty, is stably deposited over time and do not result in major changes in vessels and fibre size.
From: Ectopic callose deposition into woody biomass modulates the nano-architecture of macrofibrils

a representative tree pictures from a WT and two independent constitutive lines 8 weeks after transfer to soil (Const. L11 and L17, ruler = 30 cm). In the boxplots the black central line indicates the median, the vertical black lines extent to the maximum and minimum values (not considering outliers); grey points represented outliers and the flat ends of the box plot respectively represent the 25th and 75th percentiles. b and c Average tree size and internode number over time of the same lines, from 7 to 13 weeks after transfer to soil (WT n=67, Const. L11 n=54, Const. L17 n=92. d PACE callose detection of two independent constitutive lines (Const. L11 and L17) versus their WT and no glucanase controls, 13 weeks after transfer to soil. Each migration row represents a different individual of a given genetic background (WT, Const. L11 or L17). e ImageJ measurement of vessel size in Constitutive (greenhouse grown, 6 weeks after transfer to soil) and Inducible lines (in vitro grown, 6 weeks after propagation); 50 vessels were measured for each individual, n = 3 for each genotype/condition. f and g, vessel and fibre size measurement on greenhouse grown constitutive lines (6 weeks after transfer to soil, n = 5) with LithographX software. A minimum of 248 vessels or 689 fibers were measured for each genotype. Statistical analyses were done using one-way analysis of variance (ANOVA; Extended Data Fig. 4a, p-value = 2e-16; Extended Data Fig. 4b, p-value <2e-16; Extended Data Fig. 4c, p-value = <2e-16) followed by Tukey’s multiple comparison test in b, c and e and with Kruskal Wallis one-way analysis of variance (ANOVA) followed by non-parametric multiple comparison test from nparcomp R package in f and g. Significance values for P <0.05 were grouped and are displayed as letter groups above bar plots.