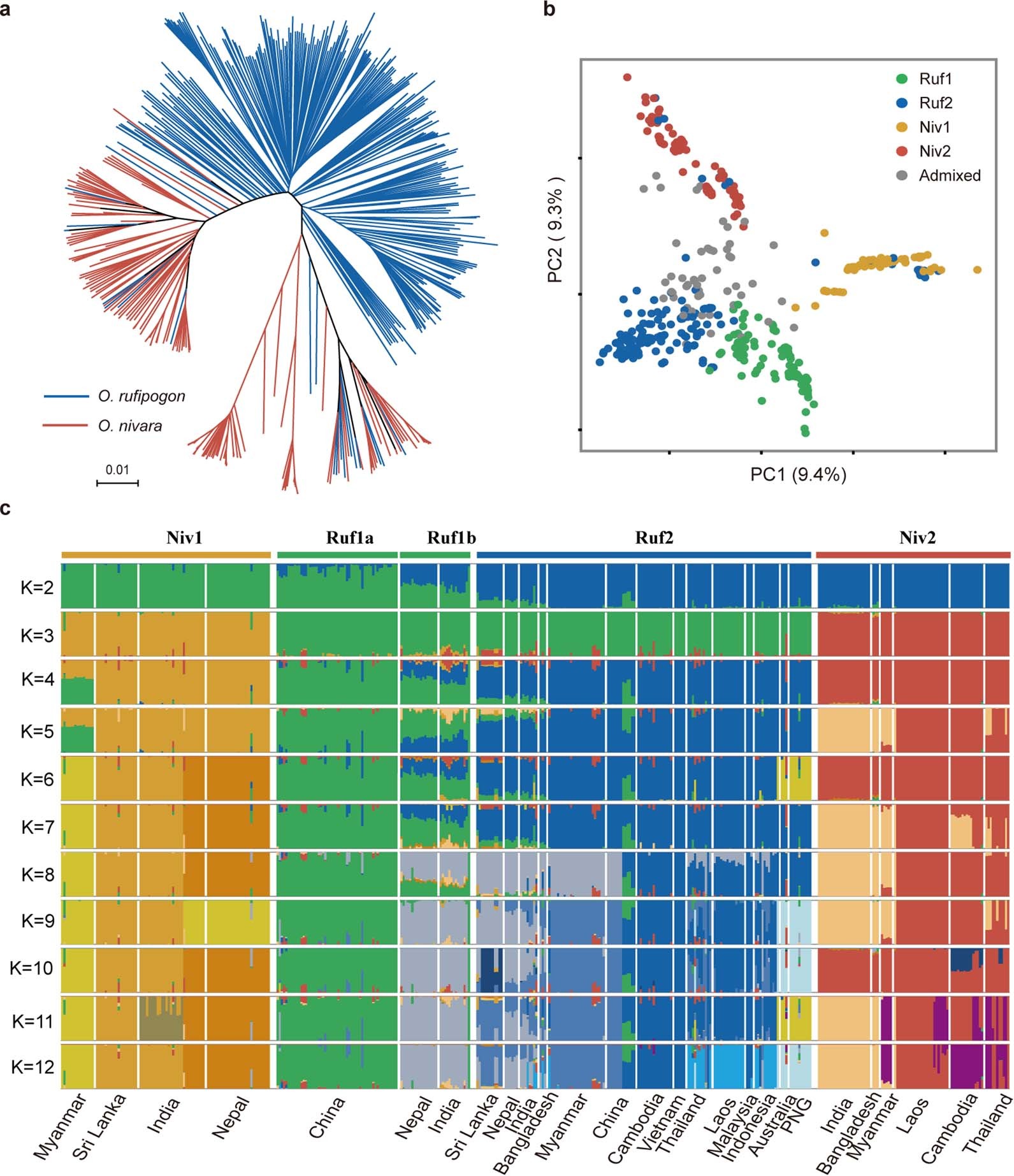
Extended Data Fig. 2: Analyses of population genetic structure of two wild rice species (O. rufipgon and O. nivara).

a. Neighbor-joining tree of 457 wild rice accessions. Lines in colors represent two species. The scale bar shows substitutions per site. b. Principal components of 457 wild rice accessions with mislabeled and admixed accessions indicated. Dots in colors indicate four genetic lineages and those in grey indicate admixed accessions. c. ADMIXTURE plots for 404 wild rice accessions excluding admixed accessions. Four different lineages are indicated above the plots. The columns represent the accessions with their origins indicated below the plots.