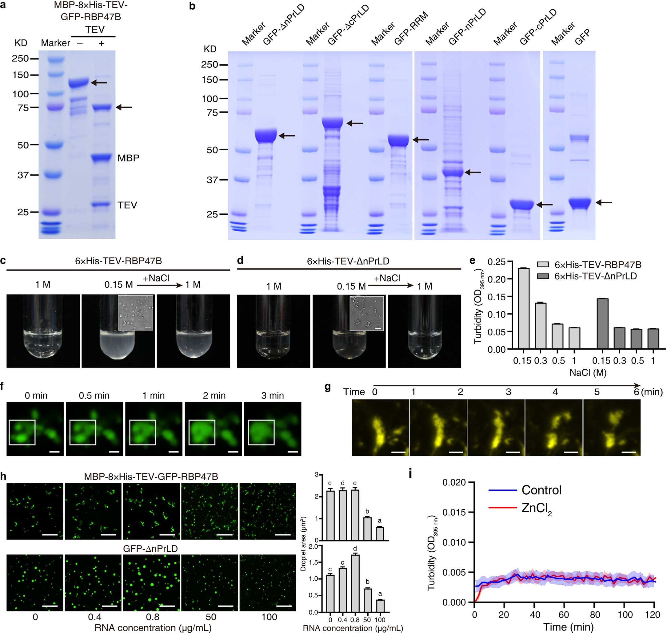
Extended Data Fig. 3: Phase separation of RBP47B.

Related to Fig. 2. a, b, Coomassie staining of protein before and after TEV cleavage (a), and after further purification to remove the MBP tag (b). Arrowheads show the desired proteins. Data are representative of three independent experiments. c-d, Images of in vitro recombinant full-length RBP47B and ΔnPrLD. Images of 8 µM 6×His-TEV-RBP47B (c) and 20 µM 6×His-TEV-ΔnPrLD (d) in 50 mM Tris-HCl buffer (pH 7.4) with 1 M NaCl (in a test tube), 0.15 M NaCl (in a test tube and under DIC microscope; scale bars, 5 µm) and back to 1 M NaCl (in a test tube) were taken. Data are representative of three independent experiments. e, Salt effect on the turbidity of 6×His-TEV-RBP47B and 6×His-TEV-ΔnPrLD. 8 µM 6×His-TEV-RBP47B and 20 µM 6×His-TEV-ΔnPrLD were dialyzed in 50 mM Tris-HCl buffer (pH 7.4) with different concentrations of NaCl. The absorbance at 395 nm was recorded. Data represent the mean ± s. d. (n = 6 independent experiments). f, Representative snapshots of fusion event of RBP47B. 20 µM MBP-8×His-TEV-GFP-RBP47B protein was treated with TEV protease for 2 h. Scale bars, 2 µm. Data are representative of three independent experiments. g, Representative snapshots of fission event of YFP-RBP47B puncta in N. benthamiana after 1 mM SA treatment for 2 h. Scale bars, 10 µm. Data are representative of three independent experiments. h, Representative images (left) and quantification (right) of RNA effect on RBP47B droplet formation. 2.5 µM proteins were incubated with Arabidopsis total RNA ranging from 0.4 to 100 µg/mL. The area of the individual droplet was quantified using ImageJ. Data represent the mean ± s. e. m. (n = 535 for MBP-8×His-TEV-GFP-RBP47B; n = 1925 for GFP-ΔnPrLD); Individual droplets from three independent experiments). Different letters represent statistically different levels: p < 0.05 (Kruskal-Wallis test followed by Dunn’s multiple comparisons test). Scale bars, 10 µm. i, Turbidity of 6×His-TEV-RBP47B protein with ZnCl2 treatment. The absorbance at 395 nm of 1 µM 6×His-TEV-RBP47B protein in the presence of dH2O (control, pH adjusted) or 5 µM ZnCl2 was recorded. Data represent the mean ± s. e. m. (n = 5 individual experiments).