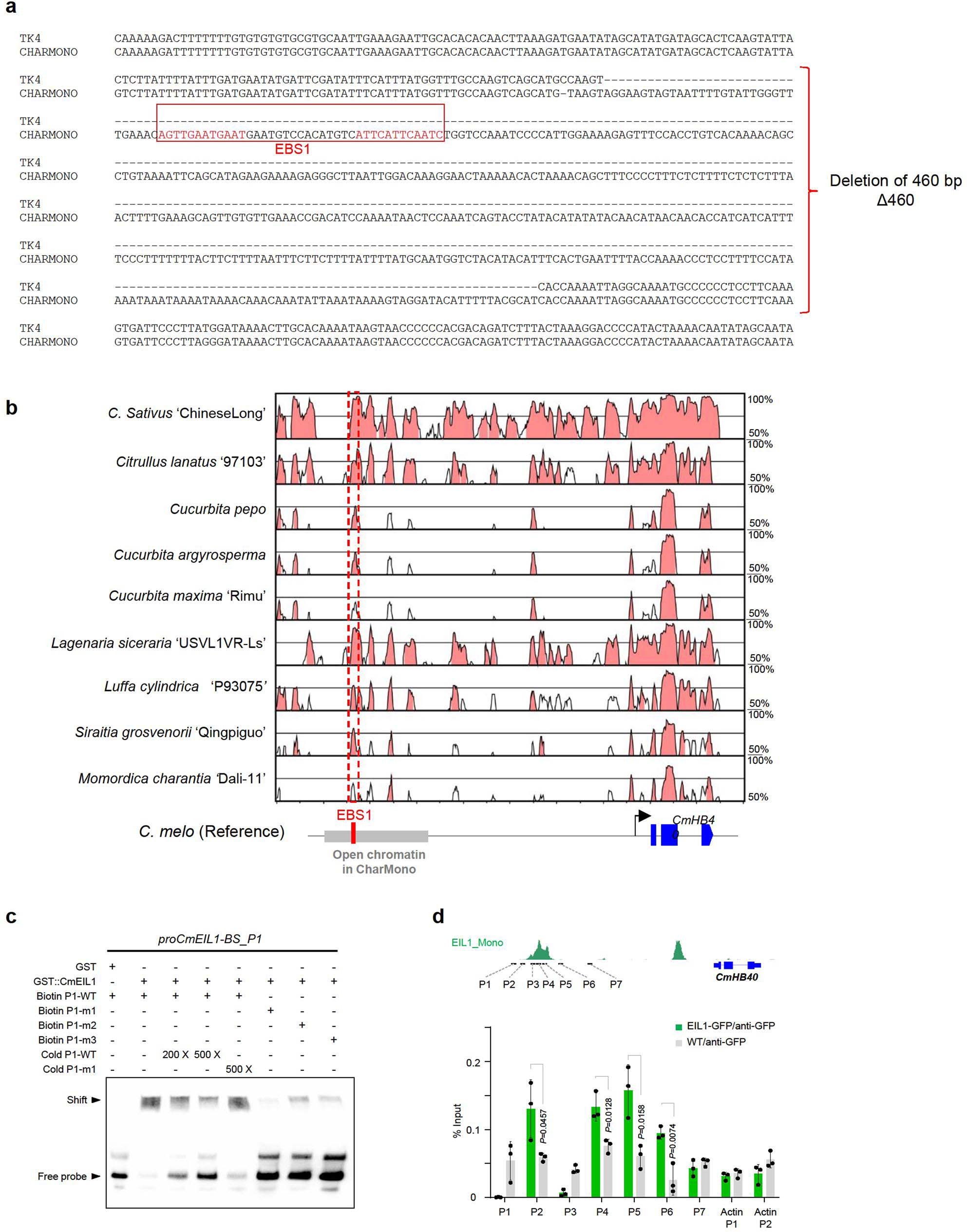
Extended Data Fig. 8: Sequence alignment and conservation of EBS1 in CmHB40 promoter.
From: Ethylene produced in carpel primordia controls CmHB40 expression to inhibit stamen development

a, Sequence alignment of CharMono and TK4 genomic DNA overlapping EIN3/EIL1 binding Site. EIN3/EIL1 binding site sequences of EBS1 are highlighted in red. The deletion of 460 bp in TK4 genome and associated with the andromonoecy is shown. b, 70%~Sequence Conservation analysis of CmHB40 promoter in monoecious cucurbit species. mVISTA plot of CmHB40 promoter and coding regions orthologs in monoecious cucurbit species. The height of the plot on the y-axis indicates the percentage of nucleotide identity (50%–100%). Pink and white peaks indicate conserved nucleotide sequences (CNSs) with identity >70% and 50% within 100 base pairs, respectively. Red line indicates the location of CmEIN3 binding motif validated using EMSA. Dashed box indicates the Δ460 deletion in the promoter of TK4 genome. ATAC-Seq was used to identify open chromatin region (See Fig. 3). c, d, CmEIL1 binds to EBS1 in the CmHB40 promoter. c, EMSA assay. A 5-μM GST or EIL1-GST protein and a 10-nM DNA probe were used. P1-m1 to P1-m3, mutant probes. GST, Glutathione S-transferase. EMSA assay was performed three times with similar results. d, ChIP–qPCR assay in melon protoplast transformed with 35 S:EIL1-GFP. Results are expressed as a percentage of the Input fraction. Wild-type protoplasts were used as negative controls. Data in d are means ± s.d. from 3 biological replicates. P values are calculated using two-tailed Student’s t-test.