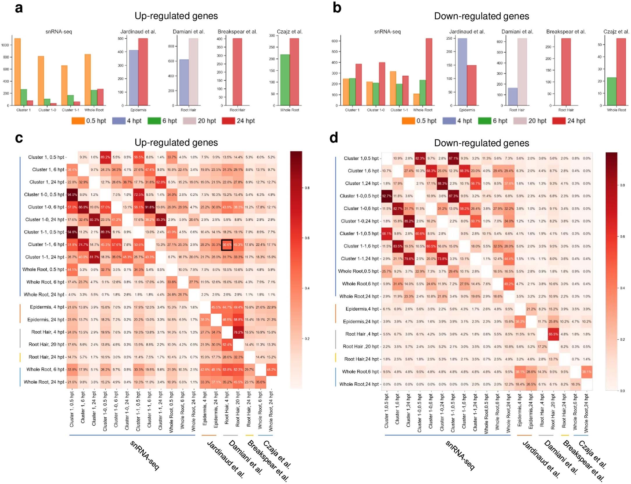
Extended Data Fig. 5: Comparison of genes differentially expressed in response to NF treatment for snRNA-seq data and public single-cell-type transcriptome datasets.

We identified DEGs in snRNA-seq data by comparison with the control sample. Whole roots DEGs were obtained by directly comparing gene expression in all nuclei at a given inoculation timepoint vs the control, rather than in a particular cluster. We used the two-sided Wald test implemented in diffxpy to identify DEGs and the full list of DEGs is provided in supplementary dataset 4. The p-values for publicly available data are obtained from their original publications. To make the results comparable, we used the following thresholds: fold change > 2 and adjusted p-value < 0.05. a, b. The counts of upregulated genes (a) and downregulated genes (b) in different studies. c, d. Pairwise comparison of upregulated genes (c) and downregulated genes (d) identified by different studies. The colour represents the percentage of DEGs identified in the data corresponding to the row that were also identified in the data corresponding to the column. For example, the black box represents the 50.6% of upregulated expression genes identified in the snRNA-seq that were also upregulated in the Damiani et al.‘s data.