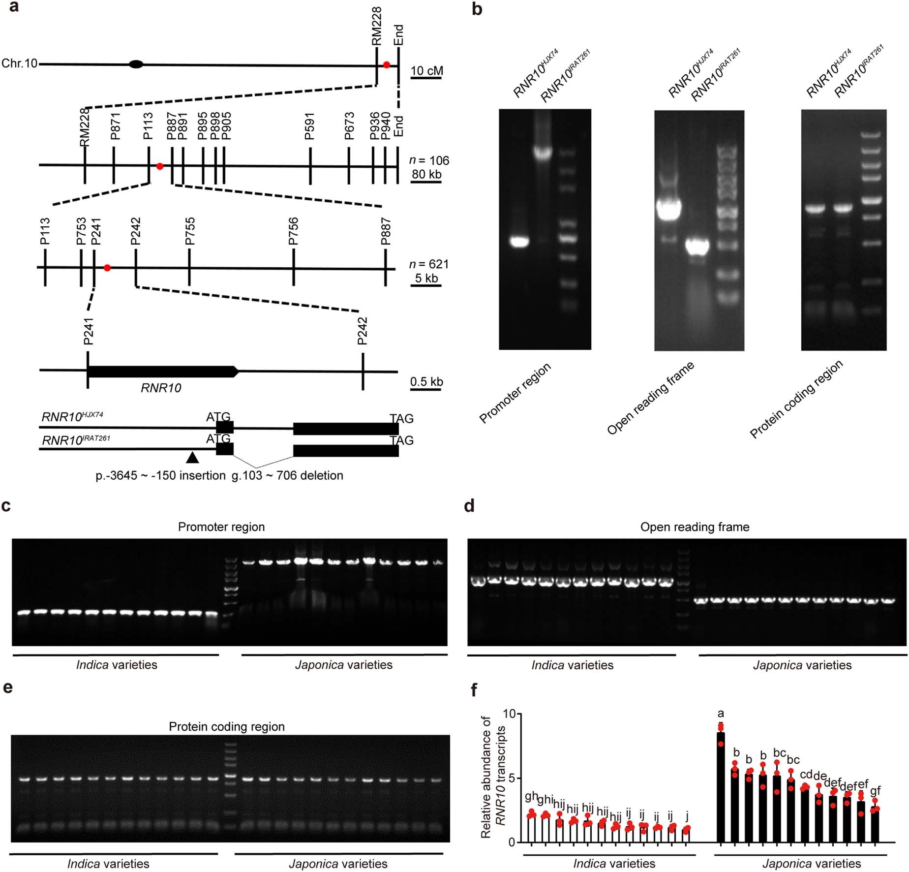
Extended Data Fig. 2: RNR10 was identified by fine-scale mapping, and its sequence diverges between indica and japonica.

a, Successive maps of the candidate gene, RNR10, using indicated recombination break points and linked DNA markers to an ~ 3.3 kb segment flanked by the markers P241 and P242 on chromosome 10. The gene structure of RNR10 is shown underneath, where the thick black bars represent the protein-coding sequence, and the start and stop codons are labelled as ATG and TGA, respectively. The 3496-bp SV and 604-bp deletion in the RNR10IRAT261 promoter relative to the RNR10 start ATG (nucleotide 1), are shown. b, Agarose gel electrophoresis of PCR amplified products from RNR10 promoter, open reading frame and protein coding region, respectively. c, d, Agarose gel electrophoresis of PCR amplified products using primer pairs flanking the 3496-bp segment in the promoter region (c) and the 604-bp segment in the open reading frame (d) from our collection of 12 indica and 12 japonica varieties. e, Agarose gel electrophoresis shows that there is no detectable difference in the size of the protein coding region. f, The differences in RNR10 transcript level between indica and japonica varieties. Different letters denote significant differences (P < 0.05) from a Duncan’s multiple range test. Exact P values are listed in Supplemental Information Table 11. Data are mean ± s.e.m. (n = 3 biologically independent samples).