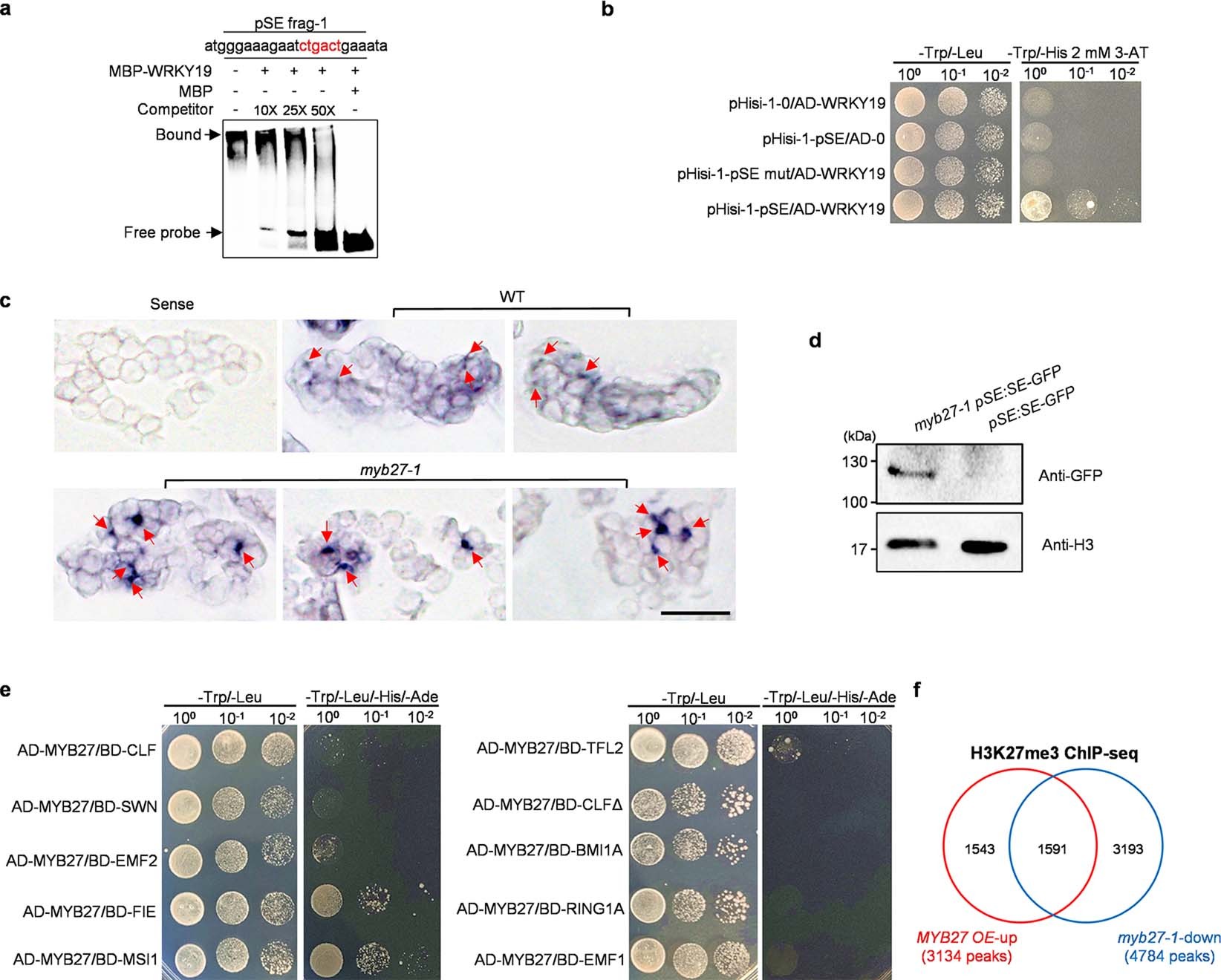
Extended Data Fig. 6: The binding assays of WRKY19 to the SE promoter, SE mRNA signals by in situ hybridization assays in leaf cells, yeast two-hybrid assays between MYB27 and different components of PRC1/2 and the overlap of peaks with increased H3K27me3 in MYB27 OE and reduced H3K27me3 in myb27-1.

a, EMSA analysis between MBP-WRKY19 and the putative WRKY19-binding fragment (named pSE frag-1) in SE promoter. The full length of WRKY19-binding motif is shown in red. b, Yeast one-hybrid assay between WRKY19 and the 2000 bp SE promoter (pSE). The pSE without the W-box was named pSE mut. Transformed yeast cells were grown on media lacking tryptophan and histidine (SD/-Trp/-His). pHisi.1-0 or pDEST22-0 refers to empty only. 2 mM 3AT (3-Amino-1,2,4-triazole) was used for self-activation repression. c, SE mRNA signals by in situ hybridization assays in the WT and myb27-1 mutant. The red arrows indicated SE mRNA signals in leaf cells. The sense probe of SE was used as the negative control. Scale bar, 20 μm. d, Comparison of SE protein between pSE:SE-GFP and myb27-1 pSE:SE-GFP plants. Anti-H3 was used for the loading control. e, Yeast two-hybrid assays between MYB27 and different components of PcG complex. Transformed yeast cells were grown on media lacking leucine and tryptophan (SD/-Trp/-Leu) and lacking leucine, tryptophan, histidine, and adenine (SD/-Trp/-Leu/-His/-Ade). pGADT7-0 or pGBDK7-0 refers to empty only. f, Overlap of peaks with increased H3K27me3 in MYB27 OE and reduced H3K27me3 in myb27-1. The experiments in a and c-d were repeated independently at least twice with similar results.