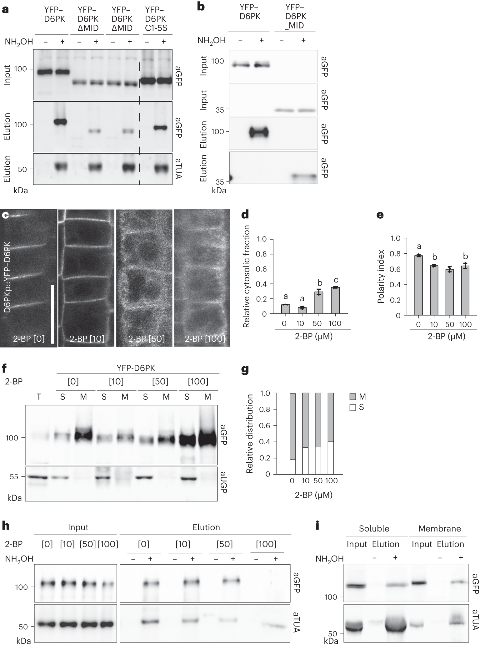
Fig. 3: D6PK is S-acylated inside and outside of the middle domain.
From: D6PK plasma membrane polarity requires a repeated CXX(X)P motif and PDK1-dependent phosphorylation

a,b, Immunoblots of total protein inputs and protein elutions after an acetyl biotin switch of protein extracts prepared from transgenic plants expressing YFP–D6PK wild type and variant proteins as specified (a) or YFP–D6PK wild type and YFP–D6PK_MID (b). Anti-GREEN FLUORESCENT PROTEIN (aGFP) recognizes the YFP-tag; aTUA recognizes the soluble palmitoylated tubulin A protein. c, Representative confocal images of root epidermal cells from 6-day-old stably transformed A. thaliana seedlings expressing the wild-type YFP–D6PK in d6pk d6pkl1 after treatment with the palmitoylation inhibitor 2-BP. Scale bar, 20 µm. d,e, The means and standard deviations of the relative cytoplasmic fractions (d) and the polarity indices (e) as determined from confocal images as shown in c. The three data points represent the means of five measurements from one root, representing a biological replicate. f, Immunoblots of membrane (M) and soluble (S) fractions after fractionation of protein extracts from transgenic plants expressing YFP–D6PK after 2-BP treatment, as specified. T, total protein extract before fractionation. Anti-UDP-glucose pyrophosphorylase (aUGP) is a marker for the soluble fraction. g, The relative signal distribution between the membrane (M) and the soluble (S) fractions of the immunoblot shown in f. h,i, Immunoblots of total protein inputs and protein elutions after an acetyl biotin switch of protein extracts prepared from transgenic plants expressing wild type YFP–D6PK after 2-BP treatments (h) or after subcellular fractionation (i). In d, the statistically significant difference between groups was determined by one-way ANOVA, and means were compared using a Tukey’s test (d, F(3, 48) = 96.86, P < 0.0001; e, F(3, 48) = 25.80, P < 0.0001). Different letters indicate a statistically significant difference. All S-acylation assays and immunoblots were repeated at least twice with comparable results.