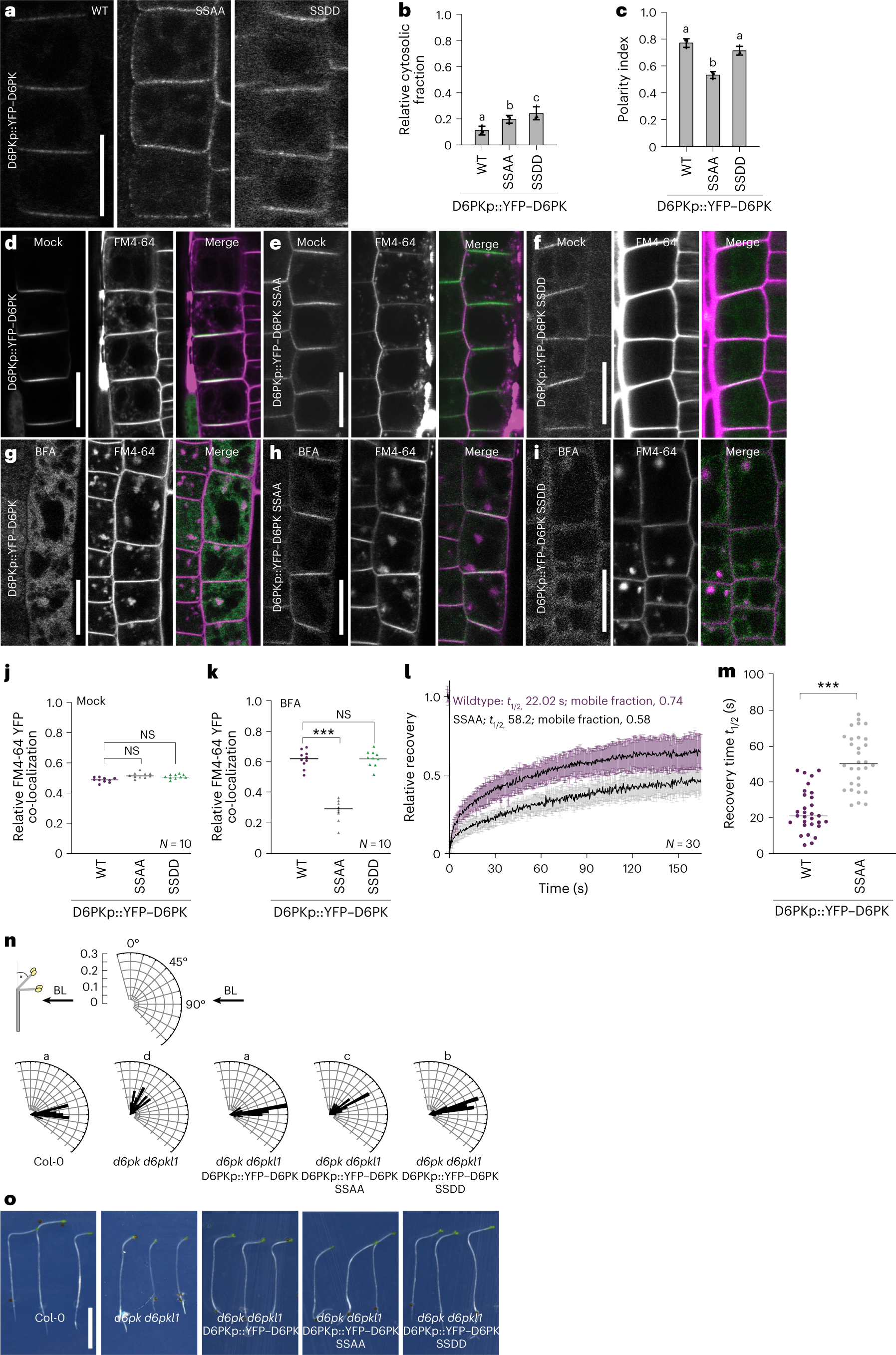
Fig. 4: D6PK S310/S311 are serine phosphosites required for YFP–D6PK trafficking and polarity.
From: D6PK plasma membrane polarity requires a repeated CXX(X)P motif and PDK1-dependent phosphorylation

a, Representative confocal images of root epidermal cells from 6-day-old seedlings expressing the wild-type YFP–D6PK and mutant SSAA and SSDD in d6pk d6pkl1. Scale bar, 20 µm. b,c, The means and standard deviations of the relative cytoplasmic fractions (b) and the polarity indices (c) as determined from images as shown in a. The three data points represent the means of five measurements from one root, representing a biological replicate. d–i, Representative confocal images of root epidermal cells from 5-day-old seedlings expressing D6PKp::YFP–D6PK (d), D6PKp::YFP–D6PK SSAA (e) and D6PKp::YFP–D6PK SSDD (f) in d6pk d6pkl1 after mock treatment and FM4-64 staining or of D6PKp::YFP–D6PK (g), D6PKp::YFP–D6PK SSAA (h) and D6PKp::YFP–D6PK SSDD (i) after BFA (10 µM for 15 min; 1 h 50 µM CHX pre-treatment) and FM4-64 staining. Scale bars, 20 µm. j,k, Graphs with quantifications of YFP–D6PK and FM4-64 signals after mock (j) and BFA treatment (k) from images as shown in d–i of 15 cells from at least three seedlings. The imaging data are representative for at least three independent experiments. l,m, Results from FRAP experiments performed with epidermal cells of 5-day-old seedlings. Shown are the means and standard deviations of normalized recovery curves (l) and individual recovery times t1/2 (m) at the basal plasma membrane for wild-type YFP–D6PK and mutant SSAA. n, Rose diagrams with the frequency distribution in 5° intervals of hypocotyl bending angles of ≥60 three-day-old dark-grown seedlings, as specified, after unilateral BL exposure (arrow) for 4 h. o, Photographs of three representative seedlings from the experiment validated in n. Scale bar, 0.5 cm. In b and n, the statistically significant difference between groups was determined by one-way ANOVA (b,c,n), and means were compared using a Tukey’s test (b, F(2, 36) = 56.43, P < 0.0001; c, F(2, 36) = 24.63, P < 0.0001; n, F(4, 295) = 176.0, P < 0.0001). Different letters indicate a statistically significant difference. Two-tailed Student’s t-test (j,k,m); NS, not significant; ***P < 0.001.