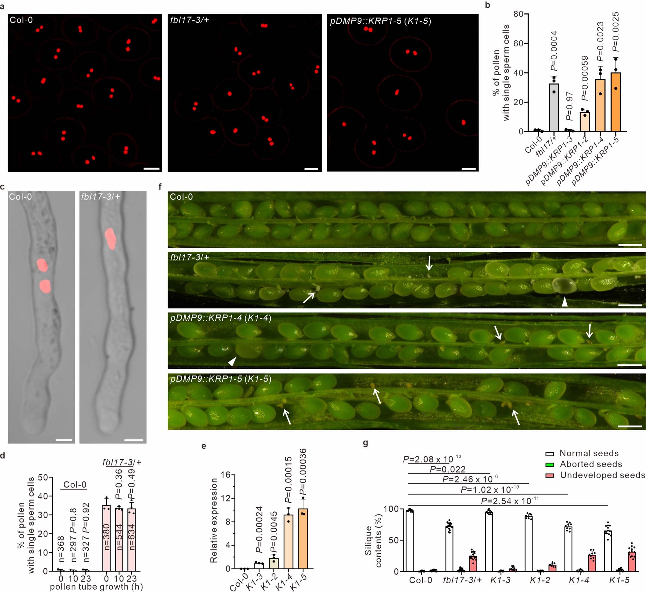
Extended Data Fig. 4: Phenotypic analysis of fbl17-3/+ mutants and KRP1 overexpressing lines in male and seed development.
From: EGG CELL 1 contributes to egg-cell-dependent preferential fertilization in Arabidopsis

a, In contrast to two sperm cell nuclei in wild type (Col-0) pollen, some fbl17-3/+ and pDMP9::KRP1 pollen grains contain a single SLC nucleus. Nuclei of sperm cells and SLCs are labeled by HTR10-mRFP. b, Statistical analysis of pollen containing a single SLC for Col-0 (n = 275), fbl17-3/+ (n = 361) and different pDMP9::KRP1 lines (n = 446 for K1-2; n = 688 for K1-3; n = 723 for K1-4; n = 758 for K1-5). c, Representative images of sperm cells in growing pollen tubes. Pollen from wild type and fbl17-3/+ mutant plants were germinated in vitro. The sperm cells were marked by HTR10-mRFP. d, Percentage of growing pollen tubes with a single SLC, analyzed at three time points. The total number of pollen tubes is noted above or in the column. e, Relative expression levels of KRP1 in different overexpressing (pDMP9::KRP1) lines from three independent replicates. The expression level of KPR1 in the K1-3 line was set to 1. f, Seed morphology in self-crossed siliques in wild type, fbl17-3/+ mutant plants and KRP1 overexpressing lines (K1-4 and -5). Arrowheads point at aborted seeds and arrows indicate undeveloped seeds. g, Quantification of developed seeds, aborted seeds and undeveloped seeds shown in f. The number of siliques (n) was 10 for Col-0 (599 ovules), 17 for fbl17-3/+ (956 ovules), 10 for K1-3 (607 ovules), 8 for K1-2 (465 ovules), 9 for K1-4 (507 ovules) and 13 for K1-5 (701 ovules). In b, d, e and g, data are the means ± SD and significant differences by two-sided Student’s t-test are indicated. Scale bars, 10 µm in a, 5 µm in c, 0.5 mm in f.