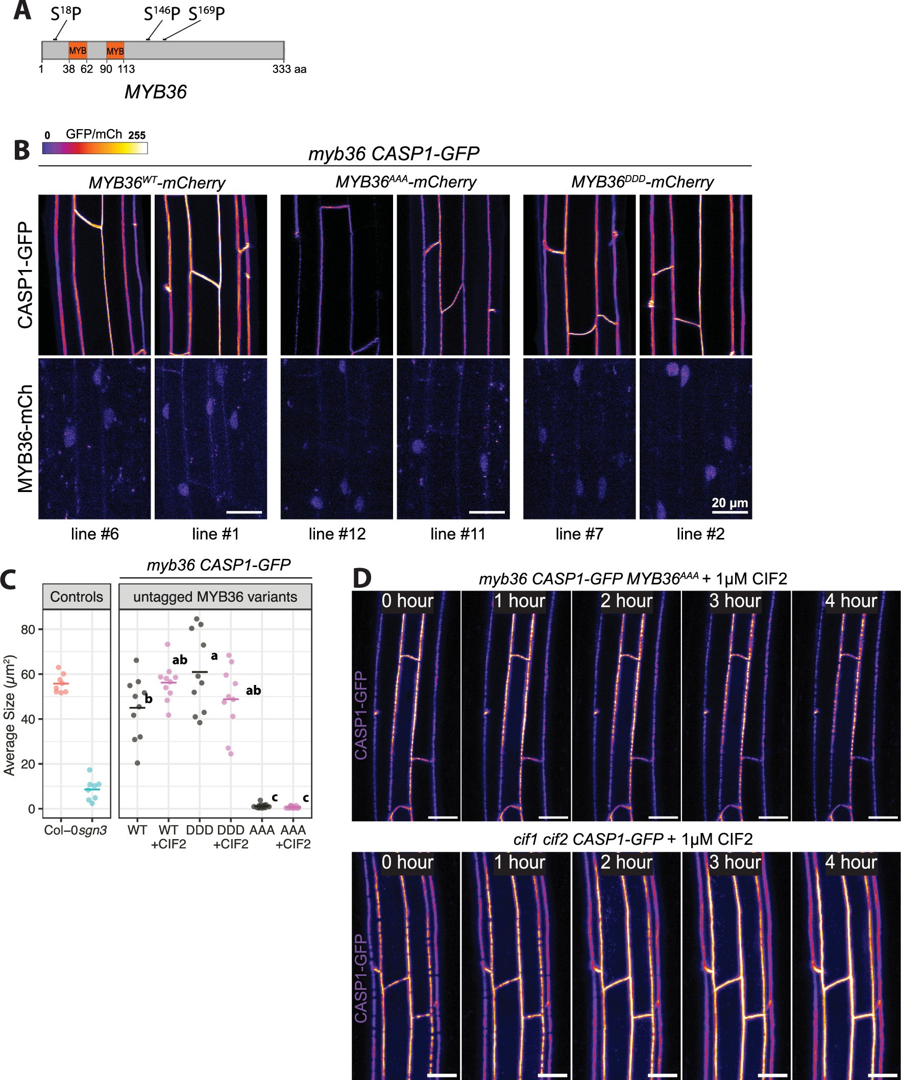
Extended Data Fig. 3: Predicted phospho-sites of MYB36 are crucial for SGN-dependent CASP and CS domain fusion.

(a) MYB36 protein diagram, with locations of three putative MPK phosphorylation sites (Serine Proline - SP) and two MYB-type HTH DNA binding domains (MYB). (b) CASP1-GFP phenotypes and MYB36 accumulations in myb36 CASP1-GFP transformed with MYB36WT-mCherry, MYB36AAA-mCherry, MYB36DDD-mCherry. CASP1-GFP overviews (upper-panels) at 16-17th cell and MYB36-mCherry nuclei signals (lower-panels) from the same lines at 7-8th cells are shown for each genotype. GFP and mCherry in gradient intensity. (c) Quantification of CASP1 domain property: Average size of CASP1-GFP fragments in surface views, same data as Fig. 3c. myb36 CASP1-GFP transformed with untagged MYB36WT, MYB36AAA, MYB36DDD (WT, AAA, DDD) are treated with 1d H2O (grey) and 1 µM CIF2 (pink) (n ≥ 10). (d) CASP1-GFP time lapse images of myb36 CASP1-GFP untagged MYB36AAA (top) and cif1 cfi2 CASP1-GFP (bottom) treated with 1 µM CIF2 from 0-4 hours. Maximum projections of roots at mature CS (16-17th cell) are shown. Scale bars = 20 µm.