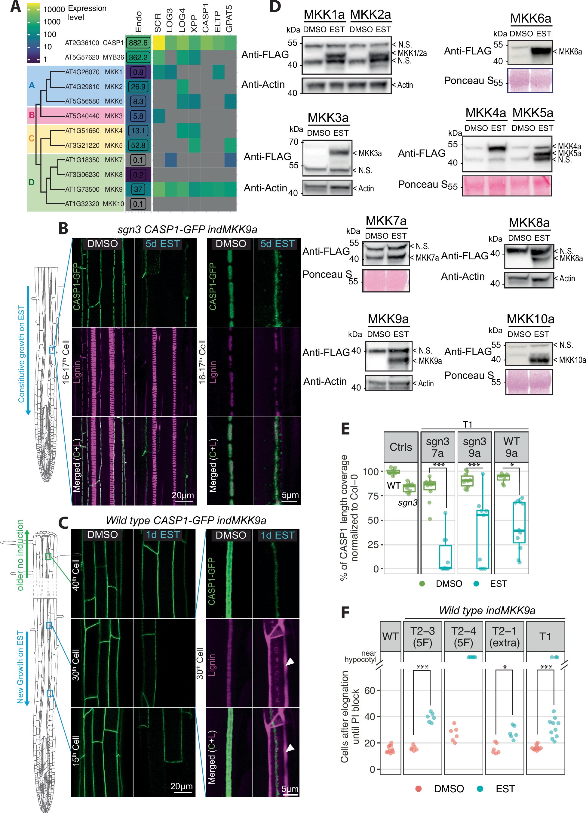
Extended Data Fig. 6: Activation of individual MKKs in the endodermis produces distinct outputs.

(a) MKK expression analysis in the endodermis. MKKs 1-10 from Arabidopsis thaliana are classified into 4 phylogenetic groups using full length sequence47. Endodermis-enriched RNA-seq data30 (Endo) and TRAP analysis (Andersen & Vermeer, personal communication) that detect mRNA transcripts in distinct compartments of endodermis and xylem poles using different promoters: SCR (Meristematic endodermis); LOG3 (Xylem pole protoxylem); LOG4 (Xylem pole endodermis); XPP (Xylem pole); CASP1 (Early unsuberized endodermis); ELTP or LTPG15 (The entire differentiated endodermis); GPAT5 (Suberized endodermis). (b) CASP1 & lignin phenotypes upon EST induction of MKK9a in sgn3 CASP1-GFP at 16-17th cell. Left panels show overviews and right panels show surface views with partial suppression for CASP1-GFP (green), Lignin (magenta) and channel overlaps (Merged). (c) CASP1 phenotypes after one-day EST induction of MKK9a in wild-type CASP1-GFP at new growth (15th and 30th cell -EST induction), and older growth (40th cell - no induction). Right panels show zoomed surface views at 30th cell for CASP1-GFP (green), lignin (magenta) and channel overlaps (Merged). Arrowheads highlight ectopic lignin on the cortex-facing side. (d) Immunoblots (IB) against anti-FLAG showing accumulations of the C-terminally 3xFLAG tagged indMKK1-10a in sgn3 CASP1-GFP background upon EST induction. T3 seedlings roots grown on DMSO or 5 µM EST were harvested. N.S., non-specific bands. Loading controls: IBs with anti-Actin antibody or Ponceau S staining. See Supplementary Fig. 7 for uncropped original blots. This experiment was repeated two to three times. (e) Quantification of CS coverage upon induction of MKK7a and MKK9a in sgn3 CASP1-GFP, MKK9a in WT CASP1-GFP (T1 roots, n ≥ 8). At mature CS stage, total CASP1 length of each overview image measured normalized to the average CASP1-GFP length in wild-type to calculate percentage of CS coverage for each data point. (f) PI penetration assay upon endodermal induction of MKK9a in WT CASP1-GFP (n ≥ 10). Data from three independent T2 lines and independent T1 seedlings are included (T2-3 and T2-4 data are shown in Fig. 5f). For (E)(F), Welch’s T-test compares DMSO with EST for each genotype, p-values were adjusted for multiple comparisons by Bonferroni correction (***p < 0.001, **p < 0.01, *p < 0.05). For EST induction, all seedlings were grown for 5d on 5 µM EST or DMSO.