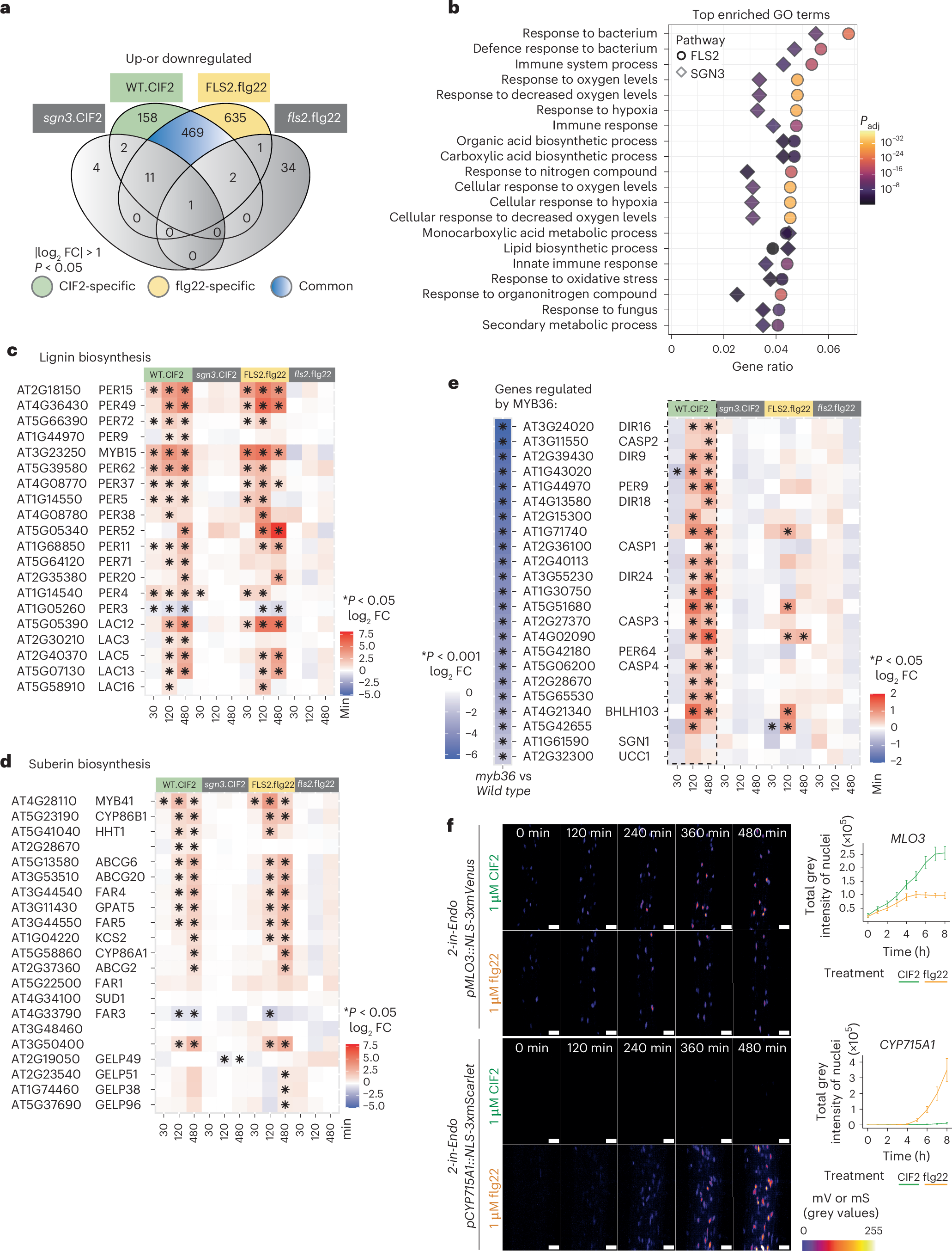
Fig. 2: Endodermis-expressed FLS2 and SGN3 trigger common and pathway-specific transcriptional responses.

a, Number of genes significantly regulated by CIF2 or flg22. Cut-off: |log2 fold change (FC)| > 1 and P < 0.05 for at least one timepoint. Genes that are significantly regulated by one pathway but not the other are considered specific. ‘WT.CIF2’, ‘sgn3.CIF2’: wild-type/sgn3 + 1 µM CIF2; ‘FLS2.flg22’, ‘fls2.flg22’: pCASP1::FLS2-GFP fls2/fls2 + 1 µM flg22. See Supplementary Fig. 2a for setup. b, GO-enrichment analysis of FLS2 and SGN3 pathways in endodermis. Colour: GO-enrichment significance. c,d, Heat maps of lignin (c) and suberin (d) biosynthesis-related gene expression fold changes post-peptide versus H2O treatment at indicated timepoints. e, Heat maps of fold changes for MYB36-regulated genes, significantly downregulated in myb36 compared with wild-type (P < 0.001). For c–e, asterisks indicate significant regulation (P < 0.05). Colour bar: degree of fold change. f, Time-lapse images of pMLO3::NLS-3xmVenus (top) and pCYP715A1::NLS-3xmScarlet (bottom) transcriptional responses in 2-in-Endo to 1 µM CIF2 or flg22. Sum slice projections of roots at 3rd–7th cell (top) and 21st–25th cell (bottom) shown. Colour bar shows gradient intensity of mV or mScarlet (mS). Scale bars, 25 µm. Right: Quantifications show total grey intensity of nuclei signal at each hour (mean ± s.e., n = 6 individual roots).