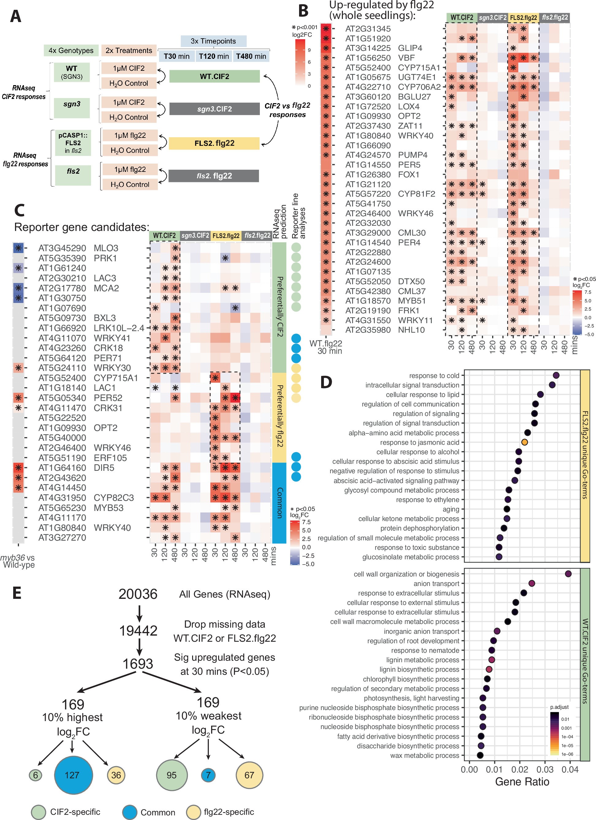
Extended Data Fig. 2: Endodermis-expressed FLS2 and SGN3 activate both common and pathway-specific transcriptional responses.

(a) Experimental setups for RNAseq analysis comparing CIF2 and flg22 responses in root endodermis. Transcriptional data for CIF2 responses are from Fujita et al.20. WT.CIF2, sgn3.CIF2: wild-type with functional SGN3 and sgn3 treated with 1 µM CIF2 vs H2O control. FLS2.flg22, fls2.flg22: pCASP1::FLS2-GFP fls2 and fls2 treated with 1 µM flg22 vs H2O control. Fold change (log2FC) were calculated by comparing peptide (1 µM flg22 or 1 µM CIF2) to H2O treatment at each time point (30, 120, 480 mins). (b) Heatmaps of genes regulated by FLS2 in whole seedlings – significantly upregulated genes in flg22-treated wild-type (left) (*, P < 0.001)35 – are also strongly induced by CIF2 (WT.CIF2) and flg22 (FLS2.flg22) in the endodermis (right) (*P < 0.05). Colour code: fold change degree (log2FC). (c) Heatmaps of fold change for reporter genes. Candidates are predicted to be preferentially CIF2 (green) or flg22 (yellow) responsive, or equally responsive (blue) in the endodermis (*P < 0.05). Reporter line analyses for selected genes are shown on the right (circles), with colour indicating observed pathway specificity (details see Supplementary Table 1). Corresponding heatmap of fold-change in myb36 compared to Wild-type (*P < 0.001, NA in grey)30 shown on the left. Colour code: fold change degree (log2FC). (d) Gene ontology (GO) enrichment analysis showing enriched GO-terms unique to FLS2 and SGN3 pathways upon stimulation in the endodermis. Colour: GO-enrichment significance. Dot size: gene ratio (the gene counts in a GO category differentially regulated by a pathway divided by the total number of genes in that GO category). (e) Workflow to determine the pathway specificity of top 10% most responsive genes and least responsive (P < 0.05, ranked by Log2FC) at 30 min. Genes that are significantly upregulated by one pathway but not the other are considered specific, genes that are significantly upregulated by both are considered common (Cut-off: Log2FC > 1 and P < 0.05).