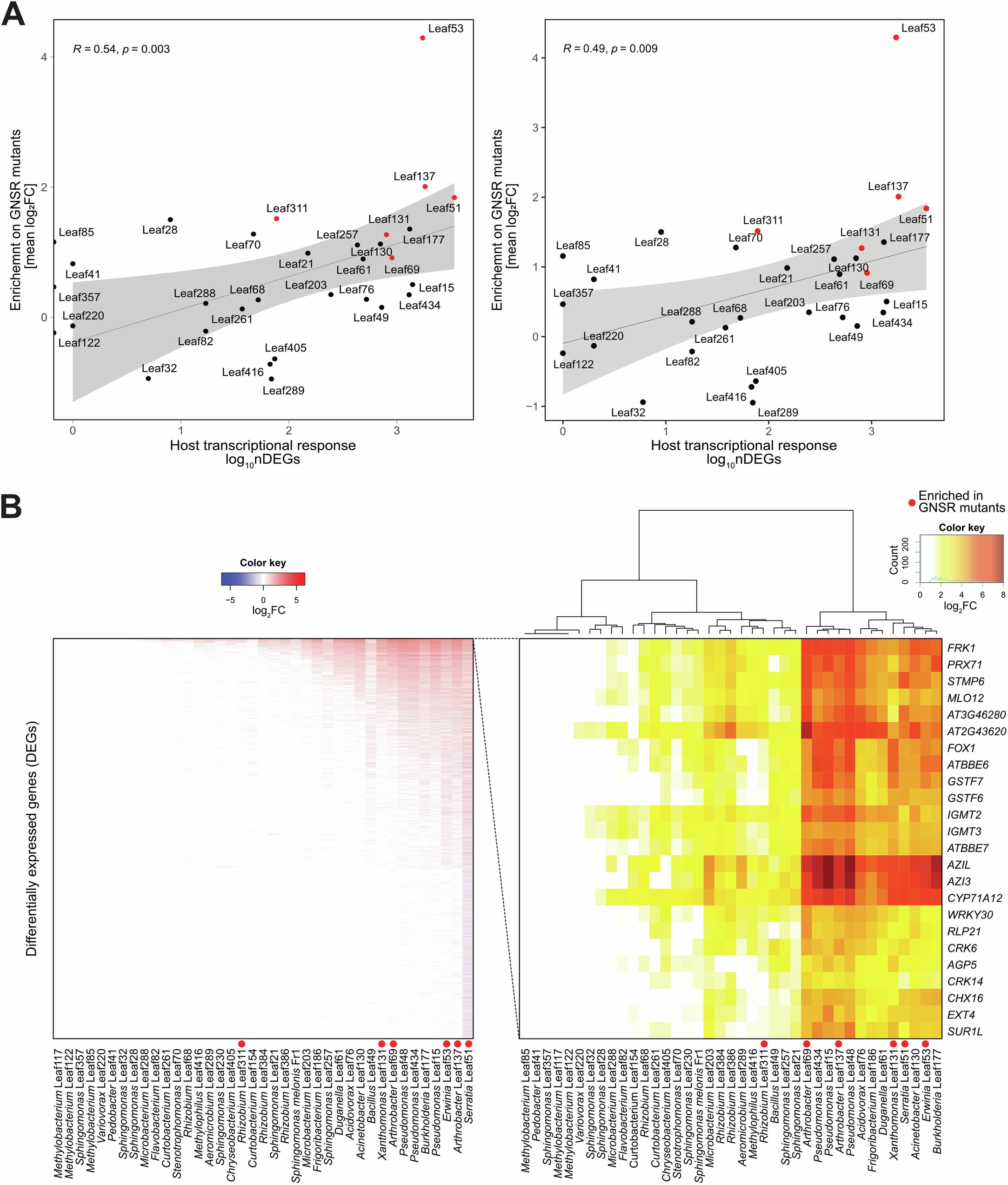
Extended Data Fig. 3: Relationship between effect of GNSR mutations on microbiota strains and elicited host response intensity.
From: Plant microbiota feedbacks through dose-responsive expression of general non-self response genes

(A) Correlation analysis between mean log2FC in abundance of each strain across microbiota of GNSR mutants (relative to wild-type plants) and intensity of transcriptional plant response (in number of differentially expressed plant genes [nDEGs]), as determined by Maier et al. (2021, ref. 21), indicating that strains that benefit from lack of GNSR components tend to induce a strong host response. Regression shown in the left panel includes all strains, whereas in the right panel extreme cases Leaf53, Leaf85, Leaf357, and Leaf122 were excluded. R indicates Spearman’s correlation coefficient, p inidcates P-value. Shaded area depicts 95 % confidence interval. (B) As reference, plant response data were replotted from Maier et al. (2021, ref. 21) where extent of transcriptional reprogramming (left) and GNSR induction (right) in A. thaliana Col-0 wild-type was determined upon colonization by 39 diverse strains of the At-LSPHERE (x-axis). Heatmaps show mean log2FC of gene expression relative to axenic control plants. (A, B) Highlighted with a red dot are strains that were found to be consistently enriched in mutant plants lacking GNSR components, as shown in Fig. 1.