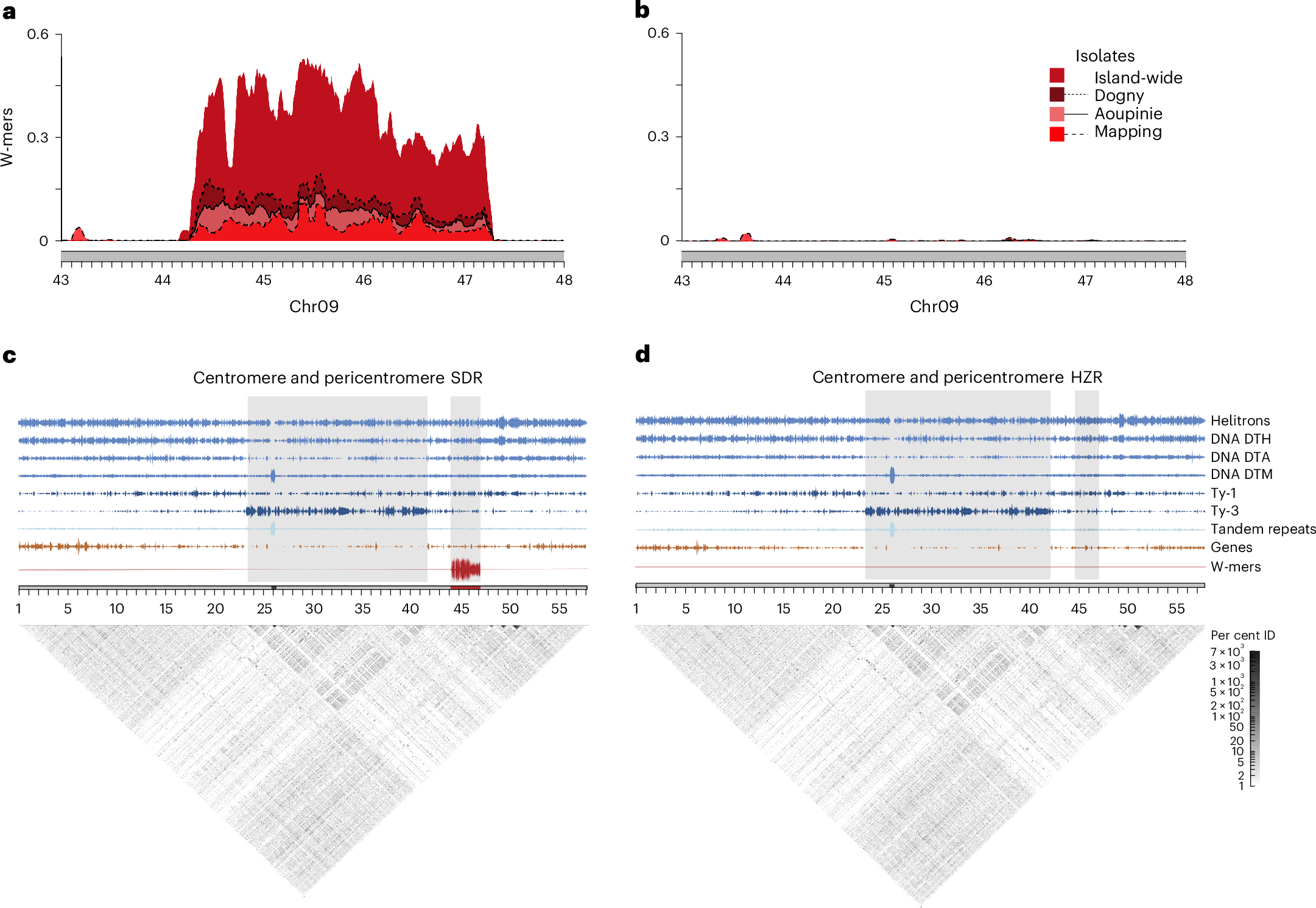
Fig. 2: Sex chromosome location in Amborella.

a,b, W-mer coverage in the SDR (a) and HZR (b) using four different sampling strategies for isolates. c,d, SDR (c) and HZR (d) location and their proximity to the Chr09 centromere. Ty3 elements (dark blue) are often enriched in the pericentromeric regions of plants and correspond to the low-complexity block of tandem repeat arrays (grey shading) that also contain the high-complexity centromeric block, indicated by the satellite monomer density (light blue). Gene density (orange) also predictably decreases near the pericentromeric region. The SDR (red) is notably outside of the putative pericentromeric region and distant from the centromere. DTH, PIF Harbinger terminal inverted repeat transposon; DTA, hAT terminal inverted repeat transposon; DTM, Mutator terminal inverted repeat transposon.