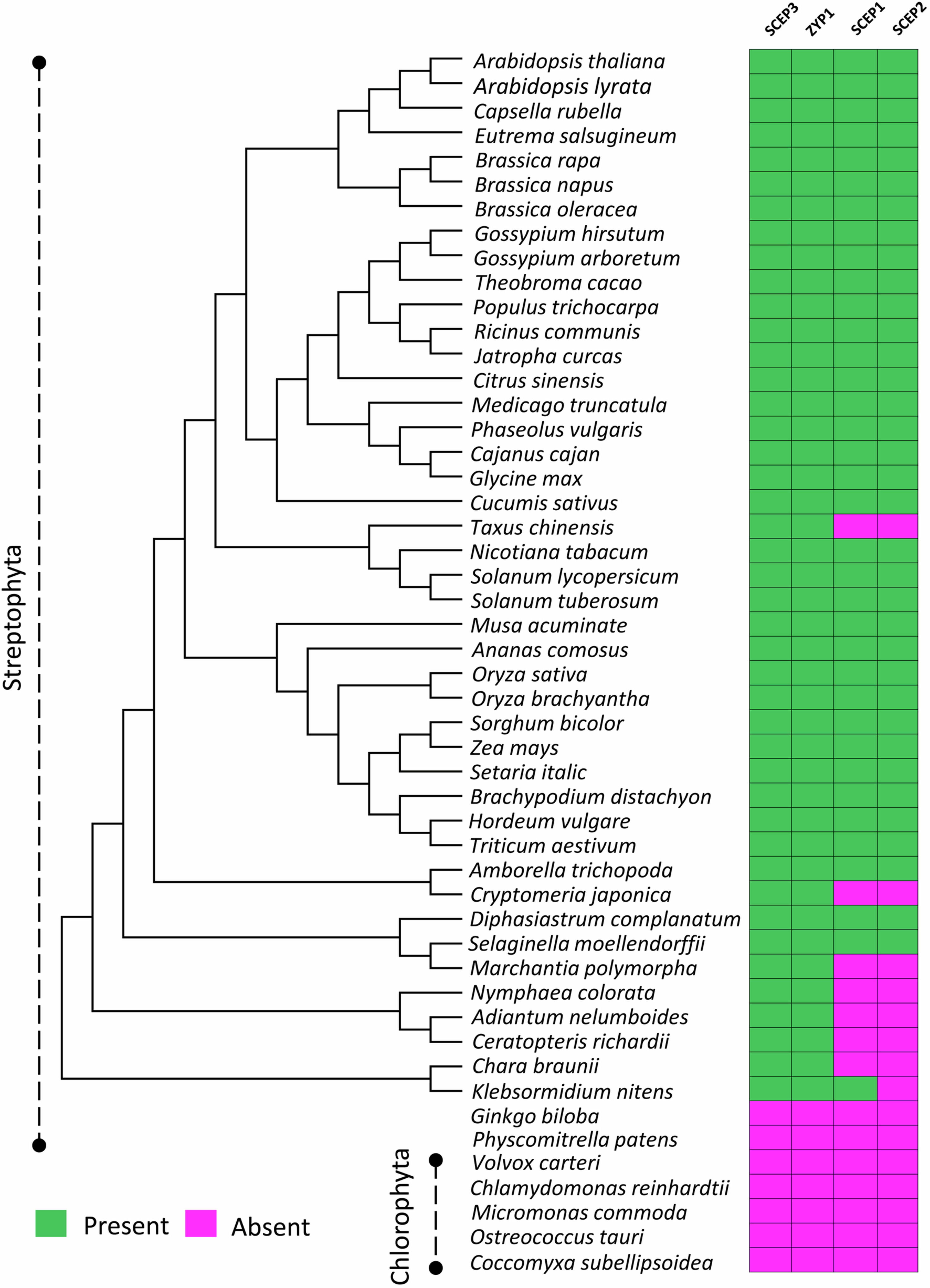
Extended Data Fig. 4: Evolutionary analysis of SCEP3 and other CR components.

The evolutionary tree is constructed based on SCEP3 homologous sequences (PSI blast results using Arabidopsis SCEP3 as seed sequence) from Streptophyta species. Accessions used: A. thaliana (NP_001328810.1), A. lyrata (XP_020875481.1), Capsella rubella (XP_023635313.1), Eutrema salsugineum (XP_024005618.1), Brassica rapa (XP_009136934.2), B. napus (XP_013737233.2), B. oleracea (XP_013594171.1), Gossypium hirsutum (XP_040935483.1), G. arboretum (KAK5792206.1), Theobroma cacao (XP_017978471.1), Citrus sinensis (XP_024950445.1), Phaseolus vulgaris (XP_007153704.1), Cajanus cajan (XP_029124714.1), Medicago truncatula (XP_039689560.1), Glycine max (XP_040873294.1), Ricinus communis (XP_048229528.1), Jatropha curcas (XP_020541047.2), Populus trichocarpa (KAI5570781.1), Cucumis sativus (XP_011658243.1), Solanum lycopersicum (XP_019067843.1), S. tuberosum (KAH0717859.1), Sorghum bicolor (XP_021312987.1), Zea mays (XP_008673176.1), Setaria italic (XP_004969993.2), Oryza sativa (KAF2952333.1), O. brachyantha (XP_040380573.1), Brachypodium distachyon (KQK09796.1), Ananas comosus (XP_020098929.1), H. vulgare (XP_044977082.1), Nicotiana tabacum (XP_016437386.1), Triticum aestivum (KAF7023752.1), Musa acuminate (XP_018686223.1), Amborella trichopoda (XP_020527858.1), Taxus chinensis (KAH9309445.1), Selaginella moellendorffii (XP_024528147.1), Nymphaea colorata (XP_049931681.1), Cryptomeria japonica (XP_059065081.1), Adiantum nelumboides (MCO5557227.1), Ceratopteris richardii (KAH7301291.1), Diphasiastrum complanatum (KAJ7553908.1), Marchantia polymorpha (PTQ45356.1), Chara braunii (GBG74560.1), Klebsormidium nitens (GAQ79536.1). Some Streptophyta and Chlorophyta species without SCEP3 homolog identified are also listed. The color-coded table includes SCEP3, ZYP1, SCEP1 and SCEP2 and shows the presence (green) or absence (purple) of respective homologs in different species.