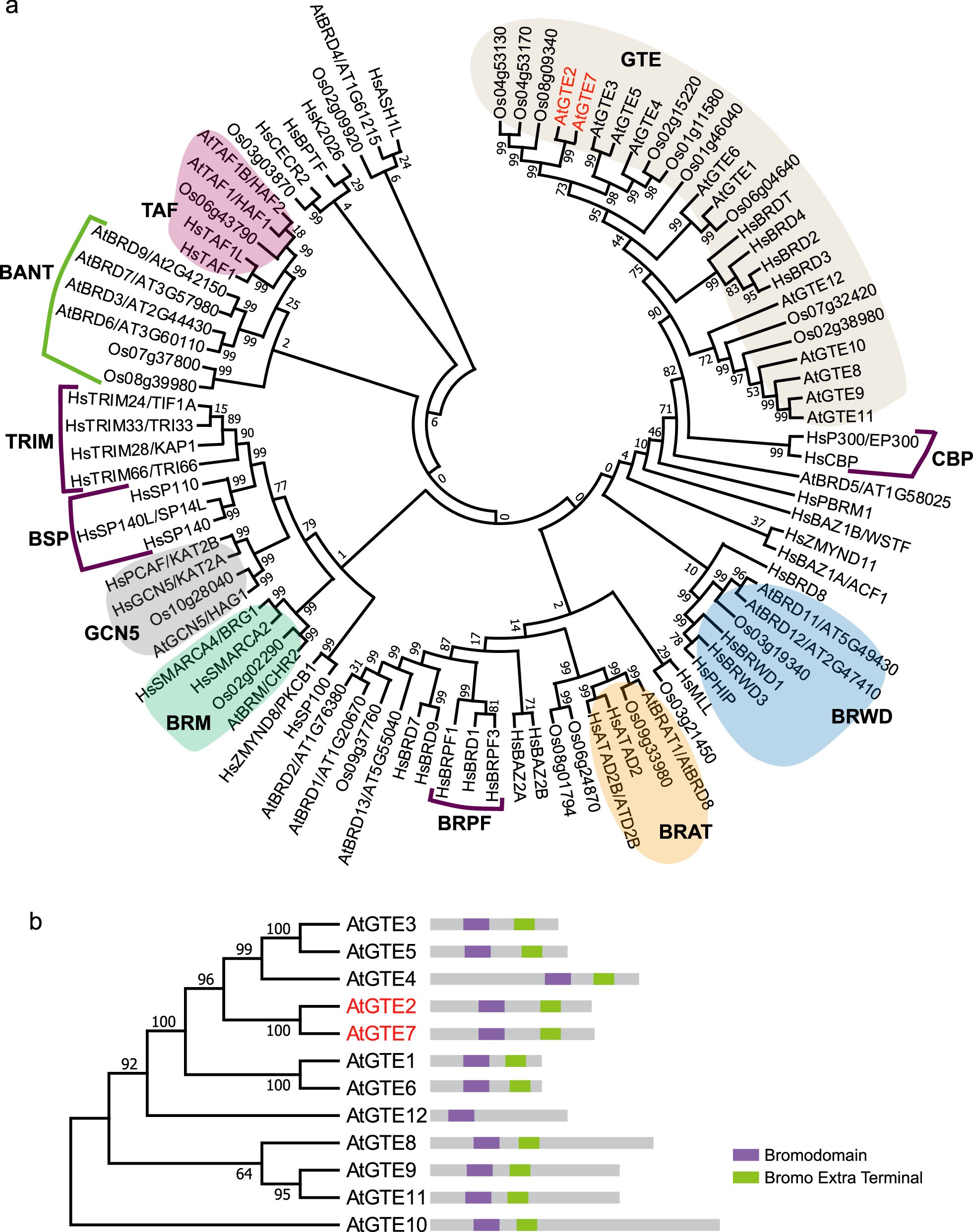
Extended Data Fig. 1: Phylogenetic analysis of GTE proteins.

a. Phylogenetic tree of bromodomain-containing proteins from Arabidopsis thaliana, Oryza sativa and Homo sapiens. The phylogenetic tree was constructed using MEGA11. b. Phylogenetic tree of Arabidopsis thaliana GTE family members. Diagrams at the right represent the protein structures for each member.