Extended Data Fig. 2: Perception of flg22 variants.
From: Unlocking expanded flagellin perception through rational receptor engineering

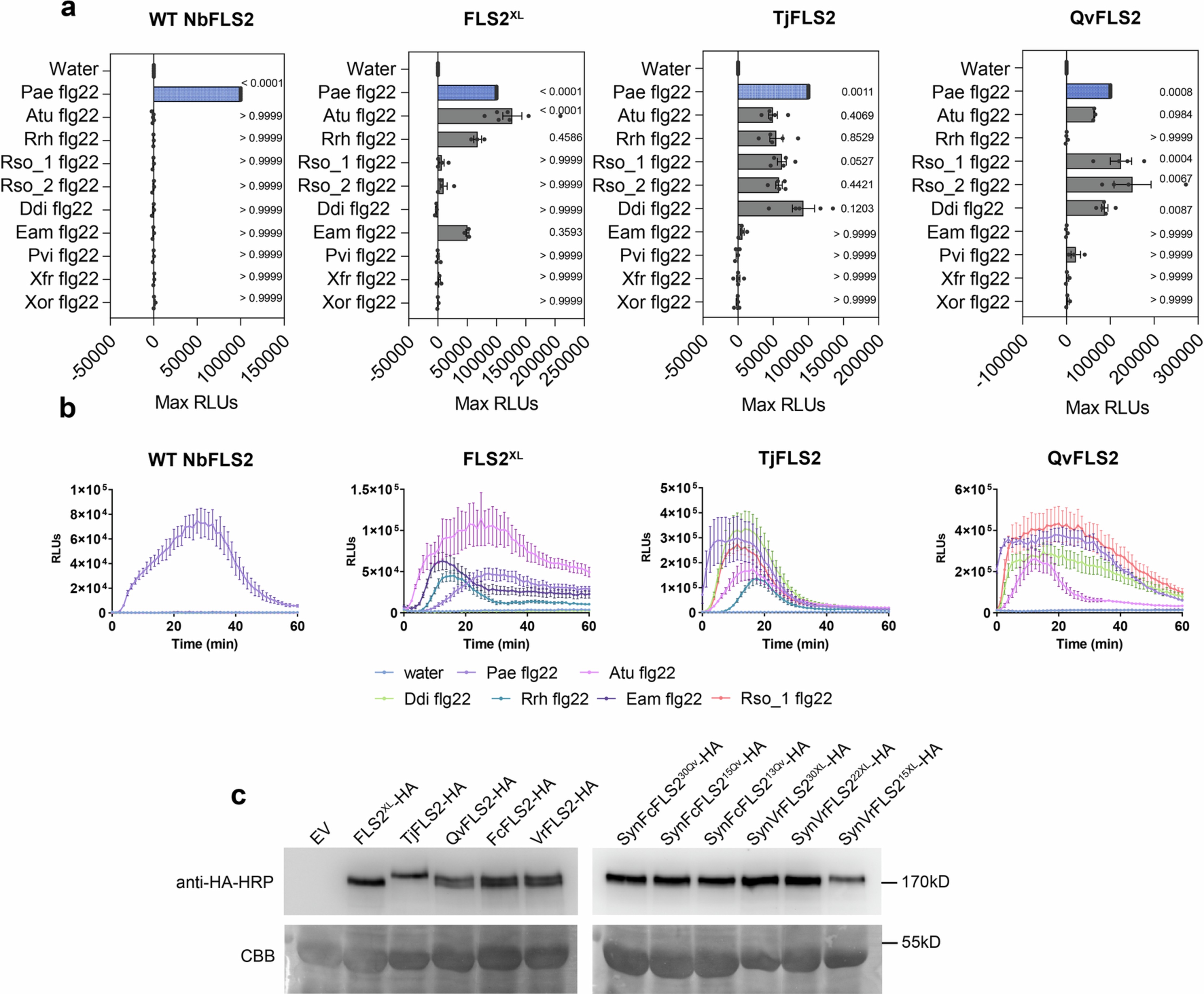
a, Normalized ROS induction of flg22 variants (100 nM concentration) in WT N. benthamiana and the N. benthamiana fls2-1/2 expressing FLS2XL, TjFLS2 and QvFLS2. Each data point represents an average max relative light unit (RLU) from 4 plants with 4 leaf disks per plant. The values of each plate were normalized by adjusting maximum relative light unit (RLU) averages to a 0 (water) to 100000 (Pae) scale. One-way ANOVA and Dunnett’s multiple comparison were used to determine significance using the non-scaled data, p values are marked next to each column. Error bars = SEM. b, ROS curves for a subset of flg22 variants on various FLS2 expressing plants. Error bars = SEM, n = 4 leaf disks. All peptides were tested at 100 nM. c, Expression of FLS2 homologs and synthetic variants in this study. This experiment was conducted twice. CBB = protein loading.