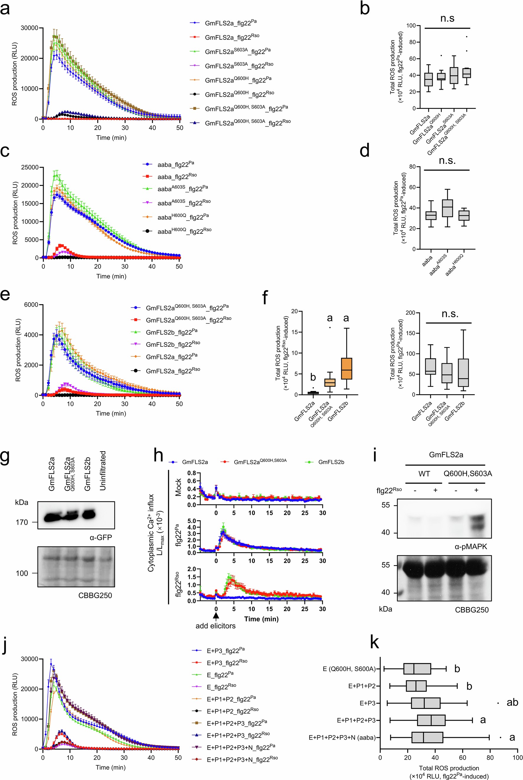
Extended Data Fig. 5: Characterization of minimal gain-of-function residues, along with ‘enhancer’ and ‘suppressor’ polymorphisms predicted by DNA shuffling.

a, b, ROS production kinetics (a) and total flg22Pa-induced ROS production (b) of GmFLS2a and mutants (related to Fig. 4d, n = 12 leaf discs). c, d, ROS production kinetics (c) and total flg22Pa-induced ROS production (d) of chimera ‘aaba’ and mutants (related to Fig. 4e, n = 12 leaf discs). e–i, Flg22Pa- and flg22Rso-induced ROS burst kinetics (e, n = 16 leaf discs) and total ROS production (f), protein expression levels (g), flg22Pa- and flg22Rso-induced cytoplasmic calcium influx (h, n = 8 leaf discs), and flg22Rso-induced MAPK phosphorylation (i) of GmFLS2a carrying Q600H and S603A mutations compared to wild-type GmFLS2a and GmFLS2b. j, k, ROS burst kinetics (j, n = 36, 36, 36, 36, 84, 80, 52, 44, 36, 36 leaf discs, from top to bottom) and total flg22Pa-induced ROS production (k, n = 36, 36, 36, 36, 84, 80, 52, 44, 36, 36 leaf discs, from top to bottom) of engineered GmFLS2a variants carrying clusters of predicted ‘enhancer’ and ‘suppressor’ mutations (related to Fig. 4f). For line charts, data are presented as mean ± SEM. For box plots: center line, median; box limits, upper and lower quartiles; whiskers, 1.5 times interquartile range; points, outliers. Kruskal-Wallis test followed by Dunn’s multiple comparisons test was performed for b, d, f, and k, and significant differences at P < 0.05 are indicated by letters. See Source data for exact P values. The ‘n.s.’ denotes no significant difference. All experiments were repeated three times with similar results, except for i, which was repeated twice.