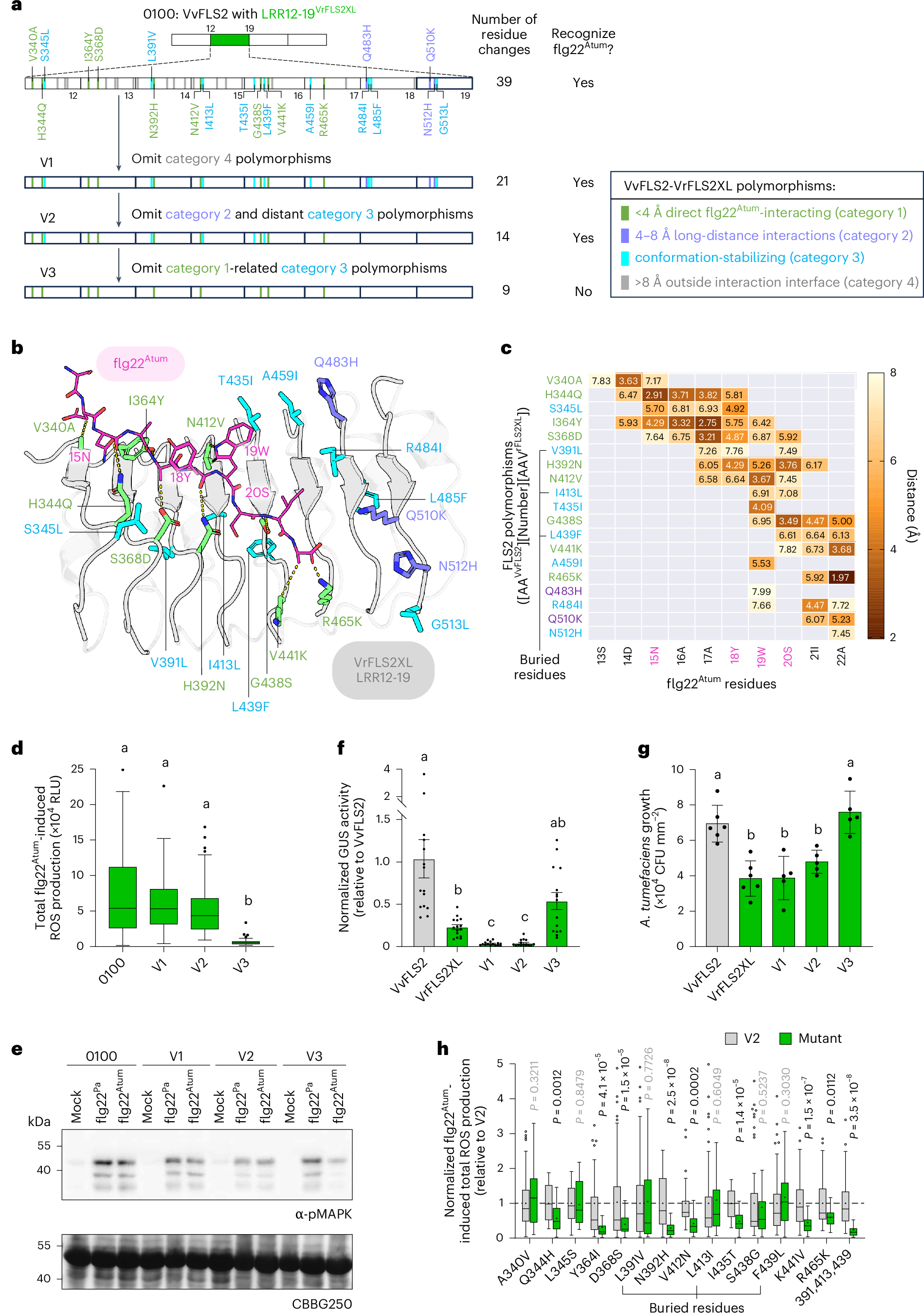
Fig. 2: Computer-aided identification and characterization of minimal key residues of VrFLS2XL responsible for flg22Atum recognition.

a, Schematic overview of polymorphic sites between LRR12-19VrFLS2XL and VvFLS2, and the process to identify minimal key residues. To label a polymorphic site, the first and the second letter indicate residue status in VvFLS2 and VrFLS2XL, respectively. The number indicates the residue position in VrFLS2XL. Panels a–c share labels and legends. b, AlphaFold3-predicted interaction interface of LRR12-19VrFLS2XL and flg22Atum. Potential flg22Atum-interacting polymorphic residues are displayed with side chains and colour-coded. c, Contact map showing all interaction pairs with distances <8 Å. Numbers indicate the distances. AA, amino acid. d, Comparison of total flg22Atum-induced ROS production of VvFLS2 variants listed in a, n = 61, 60, 80, 39 leaf discs, from left to right. e, Phosphorylation of MAPKs by FLS2 variants in response to flg22Pa and flg22Atum. f, Restriction of A. tumefaciens T-DNA transfer by natural and engineered FLS2 variants (n = 15 biological replicates). g, Restriction of A. tumefaciens growth by natural and engineered FLS2 variants (n = 6, 6, 5, 5, 5 biological replicates). h, Characterization of individual residues in V2. Total flg22Atum-induced ROS production was normalized by the average value of V2. ‘391,413,439’ denotes three mutations L391V, L413I and F439L at buried sites. The dotted line indicates Y = 1. For V2, n = 68, 24, 24, 76, 100, 96, 44, 28, 72, 24, 68, 56, 68, 36, 40 leaf discs, from left to right. For mutants, n = 40, 24, 24, 76, 68, 96, 44, 28, 72, 24, 68, 56, 68, 24, 40 leaf discs, from left to right. For bar plots, data are shown as mean ± s.e.m., except for g, where mean ± s.d. is used. Kruskal–Wallis test followed by Dunn’s multiple comparisons test was used for statistical analysis in d, f and g. Significant differences at P < 0.05 are denoted by letters. Two-tailed Mann–Whitney test was used for statistical analysis in h. See Methods section and Source data for more information about statistical analyses. All experiments were repeated three times with similar results, except for g, which was repeated twice.