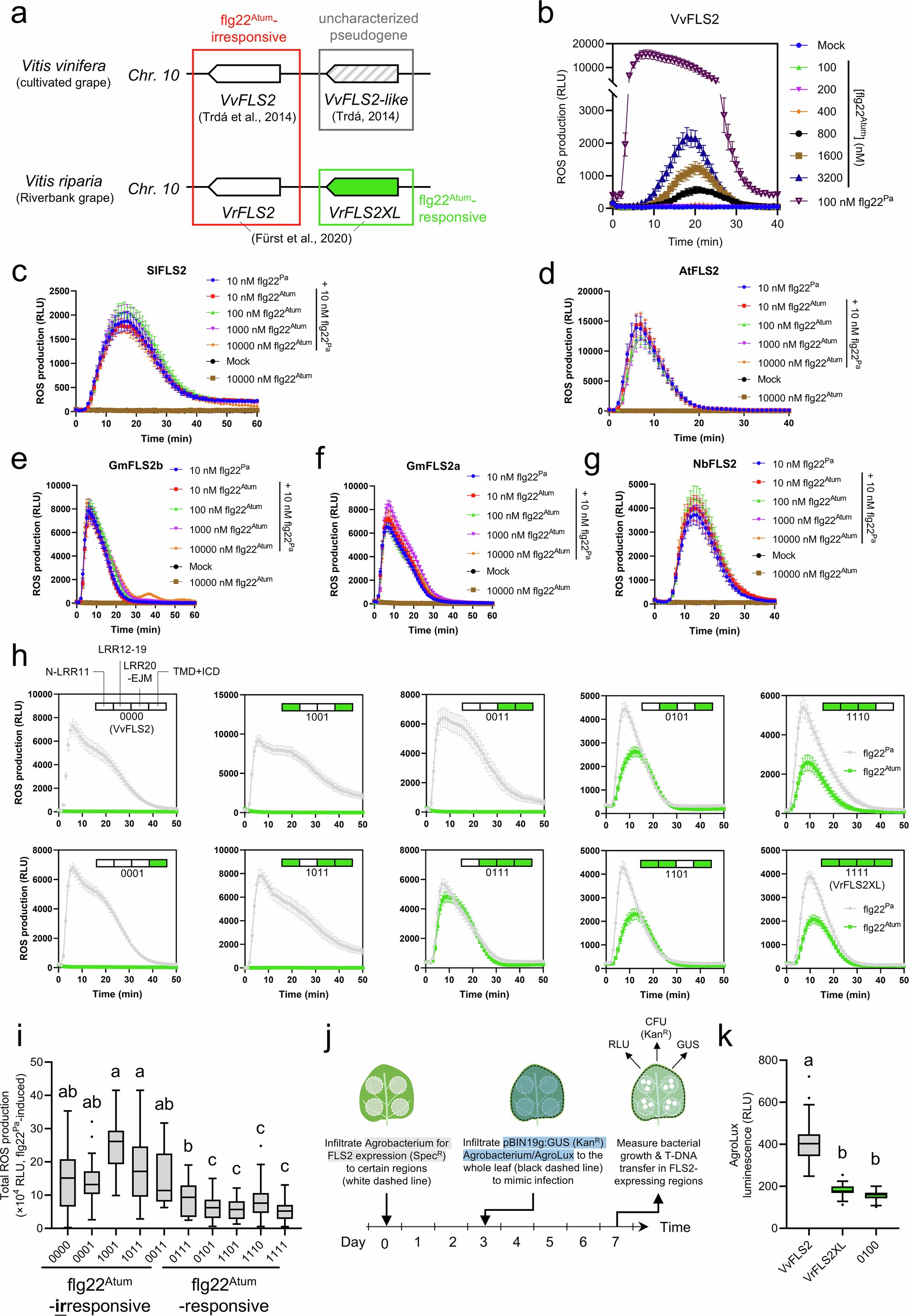
Extended Data Fig. 1: Evasion of recognition by flg22Atum across different FLS2 homologs and flg22Atum responsiveness of VvFLS2-VrFLS2XL chimeras.

a, Summary of the reported flg22Atum responsiveness of FLS2 homologs in the chromosome 10 (Chr. 10) of Vitis vinifera and Vitis riparia. b, Kinetics of VvFLS2’s ROS responses to flg22Pa and increasing concentrations of flg22Atum (related to Fig. 1b, n = 8 leaf discs). c–g, Characterization of flg22Atum evasion and its potential antagonistic effect on SlFLS2 (c, n = 16 leaf discs), AtFLS2 (d, n = 24 leaf discs), GmFLS2b (e, n = 16 leaf discs), GmFLS2a (f, n = 16 leaf discs), NbFLS2 (g, n = 24 leaf discs). No significant differences in total ROS production were observed between treatments in panels c–g. h, ROS burst kinetics of chimeric receptors in response to flg22Pa and flg22Atum (related to Fig. 1d, n = 36, 52, 16, 28, 16, 40, 76, 48, 36, 64 leaf discs, from left to right). i, Total flg22Pa-induced ROS production of chimeric receptors (with the same sample sizes (n) as Fig. 1d). j, Experimental procedure used to assess the resistance to A. tumefaciens conferred by FLS2 variants. k, Significant restriction of A. tumefaciens growth by VrFLS2XL and ‘0100’ compared to VvFLS2 (n = 20 leaf discs). For line charts, data are shown as mean ± SEM. For box plots: center line, median; box limits, upper and lower quartiles; whiskers, 1.5 times interquartile range; points, outliers. Kruskal-Wallis test followed by Dunn’s multiple comparisons test was used for statistical analysis in panels i and k. Significant differences at P < 0.05 are indicated by letters. See Source data for exact P values. All experiments were repeated three times with similar results, except for k, which was repeated twice.