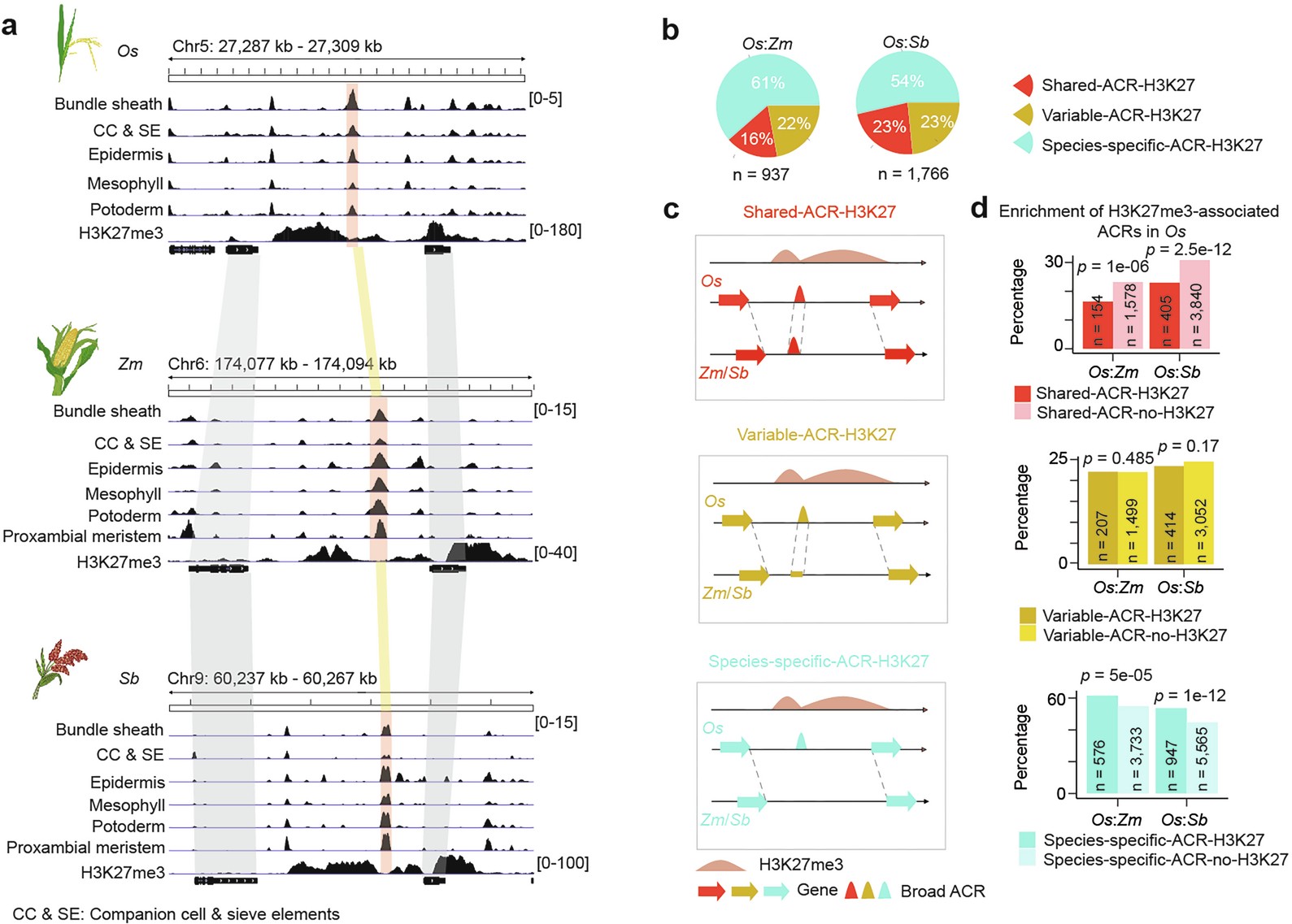
Extended Data Fig. 9: Characterization of H3K27me3-broad ACRs potentially enriched for silencer CREs.
From: A single-cell rice atlas integrates multi-species data to reveal cis-regulatory evolution

a, An example of a syntenic region containing H3K27me3-broad ACRs that were conserved across O. sativa, Z. mays, and S. bicolor. b, The pie charts depict percentages of H3K27me3-broad ACRs within three classes of ACR conservation in Fig. 5b. c, Three categories of O. sativa H3K27me3-broad ACRs that are syntenic to regions from another species. d, Comparison of ACR percentage underlying three classes corresponding to panel c associated with H3K27me3 or not. The p values displayed in the bottom bar plot were computed using one-tailed Fisher’s exact test (alternative = ‘greater’).