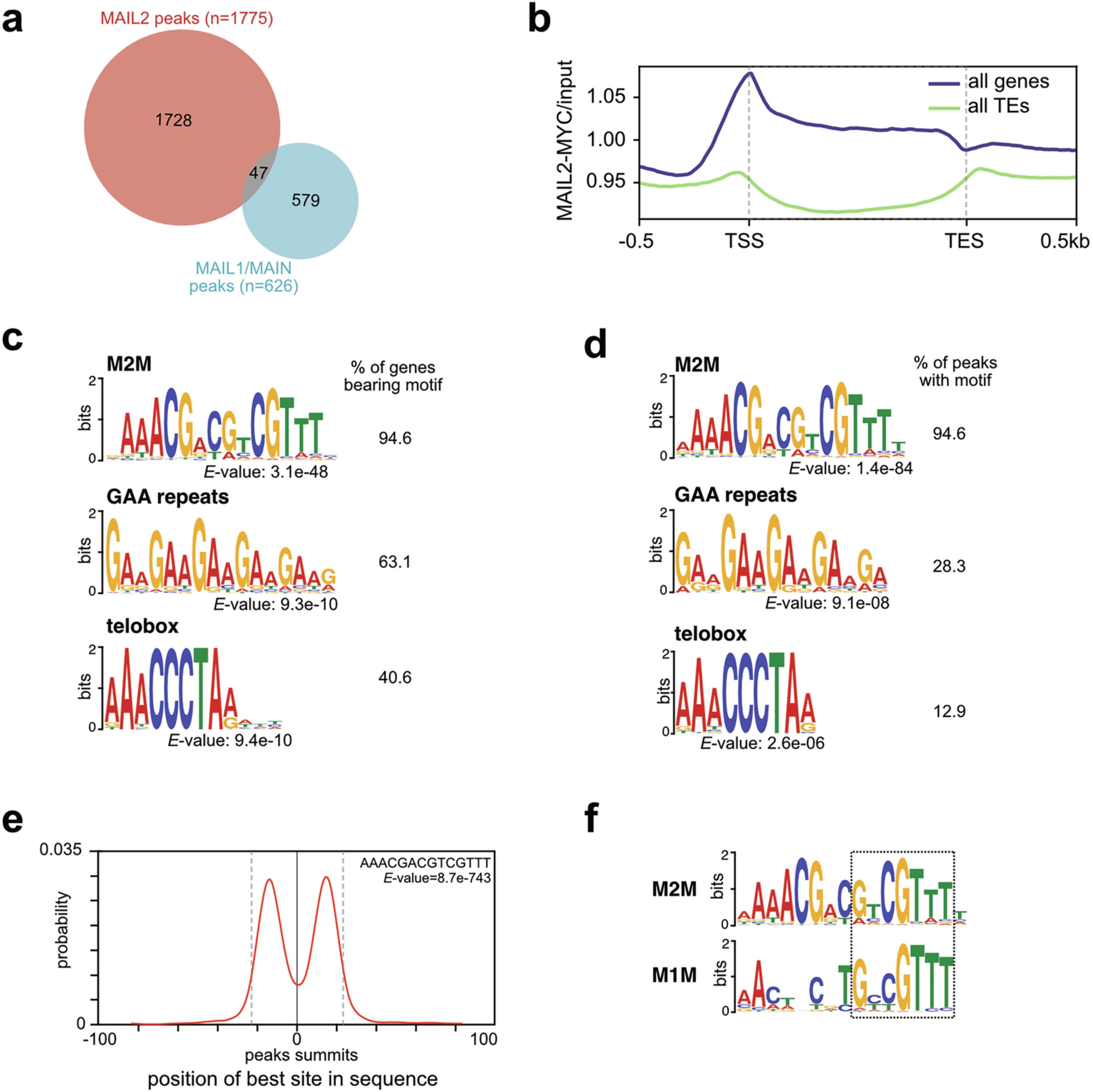
Extended Data Fig. 7: MAIL2 targets a distinct set of genes through recognition of a specific DNA sequence motif.

(a) Overlap between MAIL1/ MAIN and MAIL2-associated peaks. (b) Metagene plot showing mean MAIL2- MYC vs input signal at Arabidopsis gene and TE loci. (c,d) STREME prediction of conserved DNA motifs at MAIL2-associated gene promoters (n = 1059) (c) or at MAIL2 peaks (n = 1775) (d). Relative representation of each motif is reported. (e) Centrimo plot showing strong enrichment of M2M over MAIL2 peaks, within a 45 bp central region delimited by the dashed lines (E-value = 8.7e-143). The 200 bp region surrounding the peak summits is shown. (f) M1M homology to half of the palindromic M2M consensus sequence is highlighted by the dashed box.