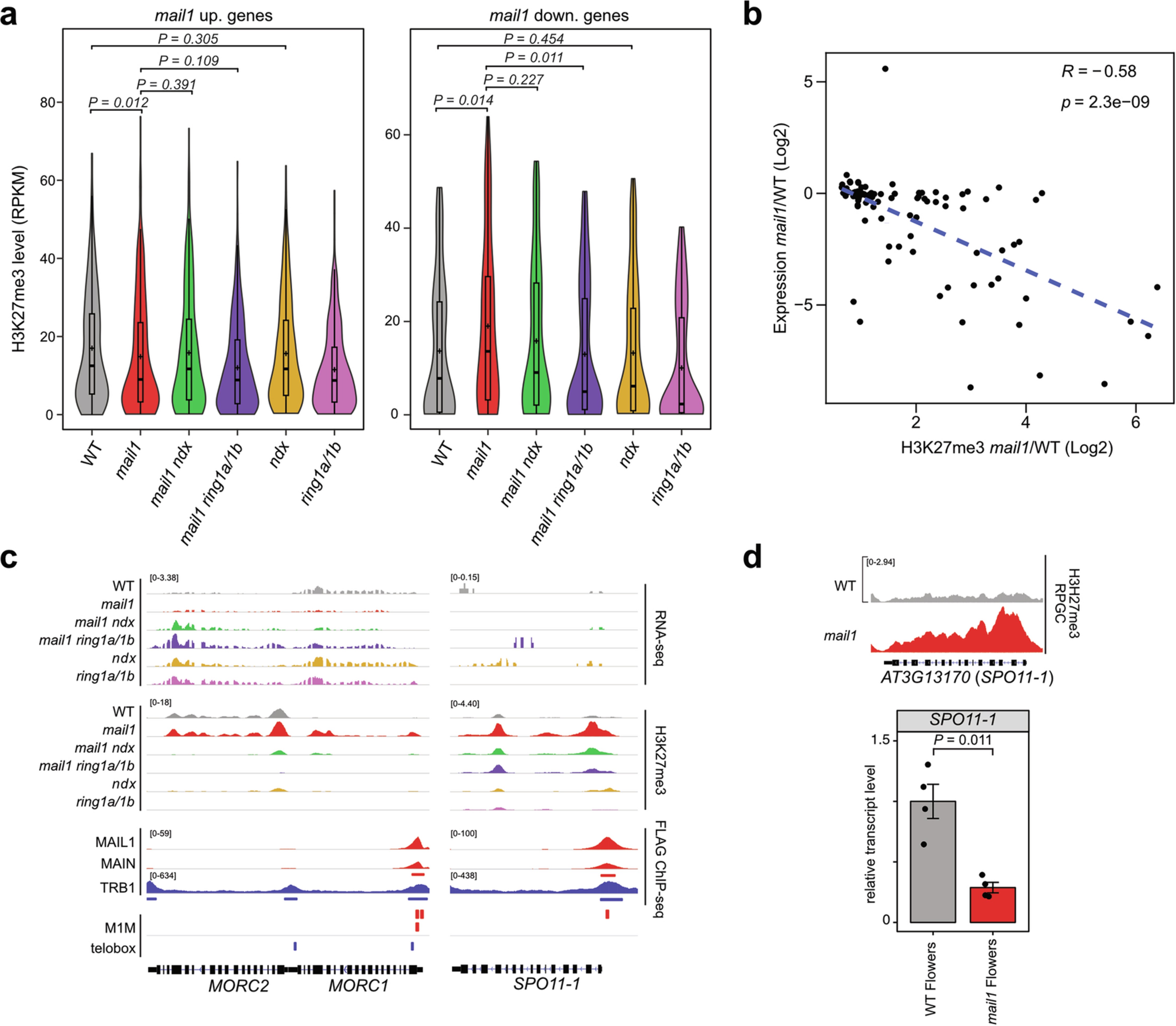
Extended Data Fig. 2: MAIL1 complexes prevent H3K27me3 incorporation at different loci.

(a) Violin plot inlaid with boxplot showing H3K27me3 levels (in RPKM) at mail1-upregulated (up.) (n = 273) or mail1-downregulated (down.) (n = 95) genes across the indicated genotype. For boxplots, the cross and the center line indicate the mean and median, respectively; whiskers extend 1.5 times the interquartile range from the 25th and 75th percentiles. Comparisons (WT vs. ndx, WT vs. mail1, mail1 vs. mail1 ndx and mail1 vs. mail1 ring1a/1b) were performed using Wilcoxon rank sum tests with continuity correction; two sided. Exact P values are shown. (b) Scatter plot showing negative correlation between gain of H3K27me3 and gene expression in mail1. Log2 fold changes were computed for genes with increased H3K27me3 level in mail1 vs WT (DESeq2, P-value < 0.1) and accumulating RNA in at least one of the genotype at this developmental stage. R: Spearman rank correlation coefficient, p: significance level. (c) Genome browser views of RNA-seq (CPM) and H3K27me3 ChIP-seq (RPGC) profiles at mail1 H3K27me3-enriched genes in the indicated genotypes. MAIL1-FLAG and MAIN-FLAG associated patterns are shown together with TRB1-FLAG data (GEO-GSM6895939 retrieved from30). Predicted MAIL1 (M1M) and telobox motifs are indicated. (d) Genome browser view of H3K27me3 levels at SPO11-1 gene in WT and mail1 immature flowers (top). Transcript levels measured by RT-qPCR (bottom) are normalized to ACT2 and further normalized to WT; values represent means from four biological replicates ± s.e.m and statistically significant difference is indicated (unpaired, two-sided Student’s t-test).