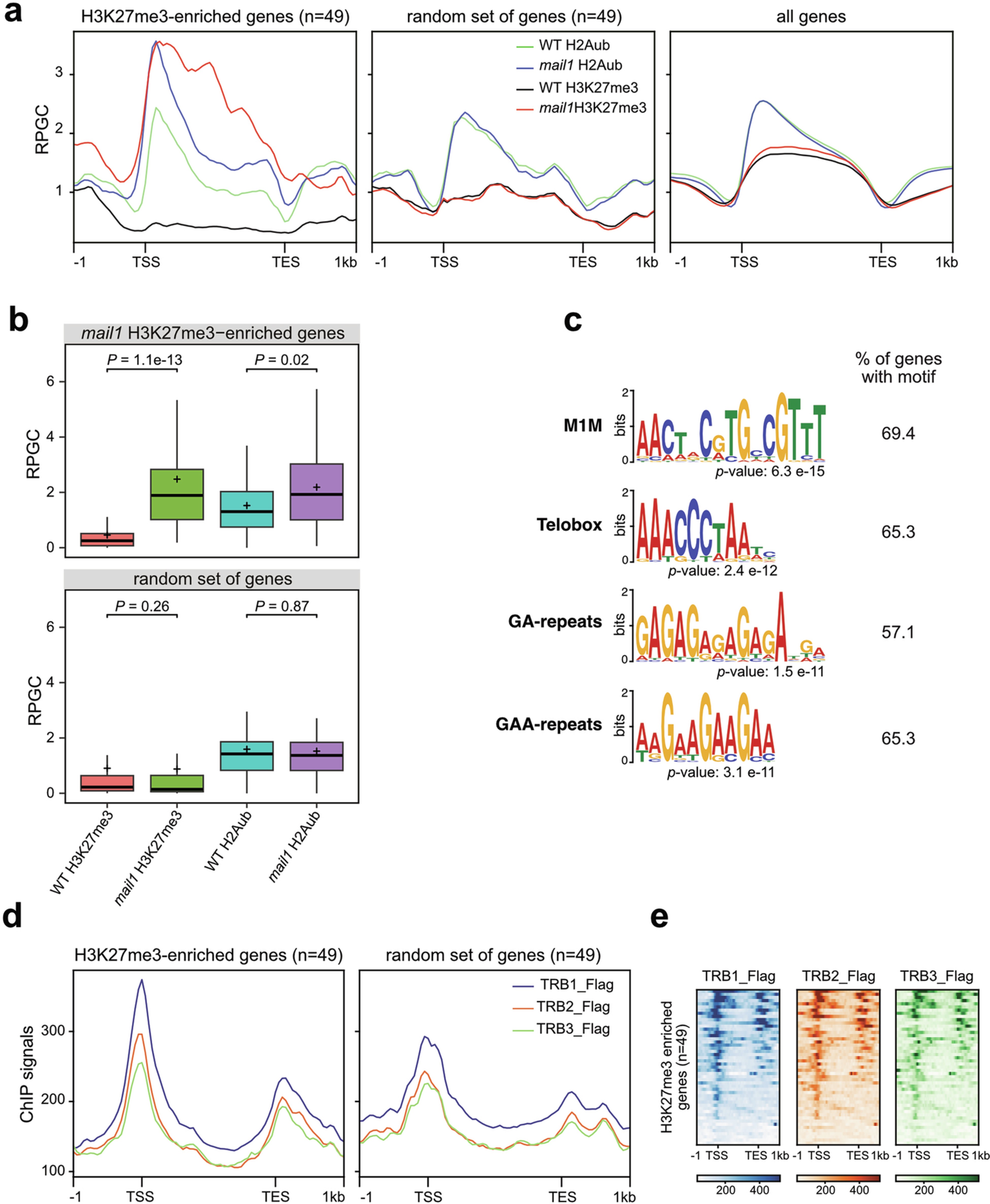
Extended Data Fig. 3: Ectopic H3K27me3 deposition is detected at TRBs- enriched genes and correlates with increased levels of H2AUb incorporation.

(a) Metagene plots of H3K27me3 and H2Aub accumulation (in RPGC) in the indicated genotypes at mail1 H3K27me3-enriched genes compared to an equivalent random set of genes or to all Arabidopsis genes. (b) Box plots illustrating H3K27me3 and H2Aub accumulation (in RPGC) at mail1 H3K27me3-enriched genes (upper panel; n = 49) compared to a random set of genes (bottom panel; n = 49) in the indicated genotypes. Cross and center lines indicate the means and medians, respectively; box limits indicate the 25th and 75th percentiles; whiskers extend 1.5 times the interquartile range from the 25th and 75th percentiles. Statistical significances of mail1 values compared to WT are indicated (Wilcoxon rank sum exact test; two-sided). (c) Sequence logos of most conserved DNA motifs detected by STREME analysis within the 1 kb region surrounding TSS of H3K27me3-enriched genes in mail1. Percentage of regions exhibiting each motif is indicated. (d) Metagene plots showing TRB1/2/3 levels (data from30) at mail1 H3K27me3-enriched genes or at an equivalent random set of genes. (e) Plot heatmaps illustrating TRB1/2/3 enrichment (data from30) at TSS of mail1 H3K27me3-enriched genes.