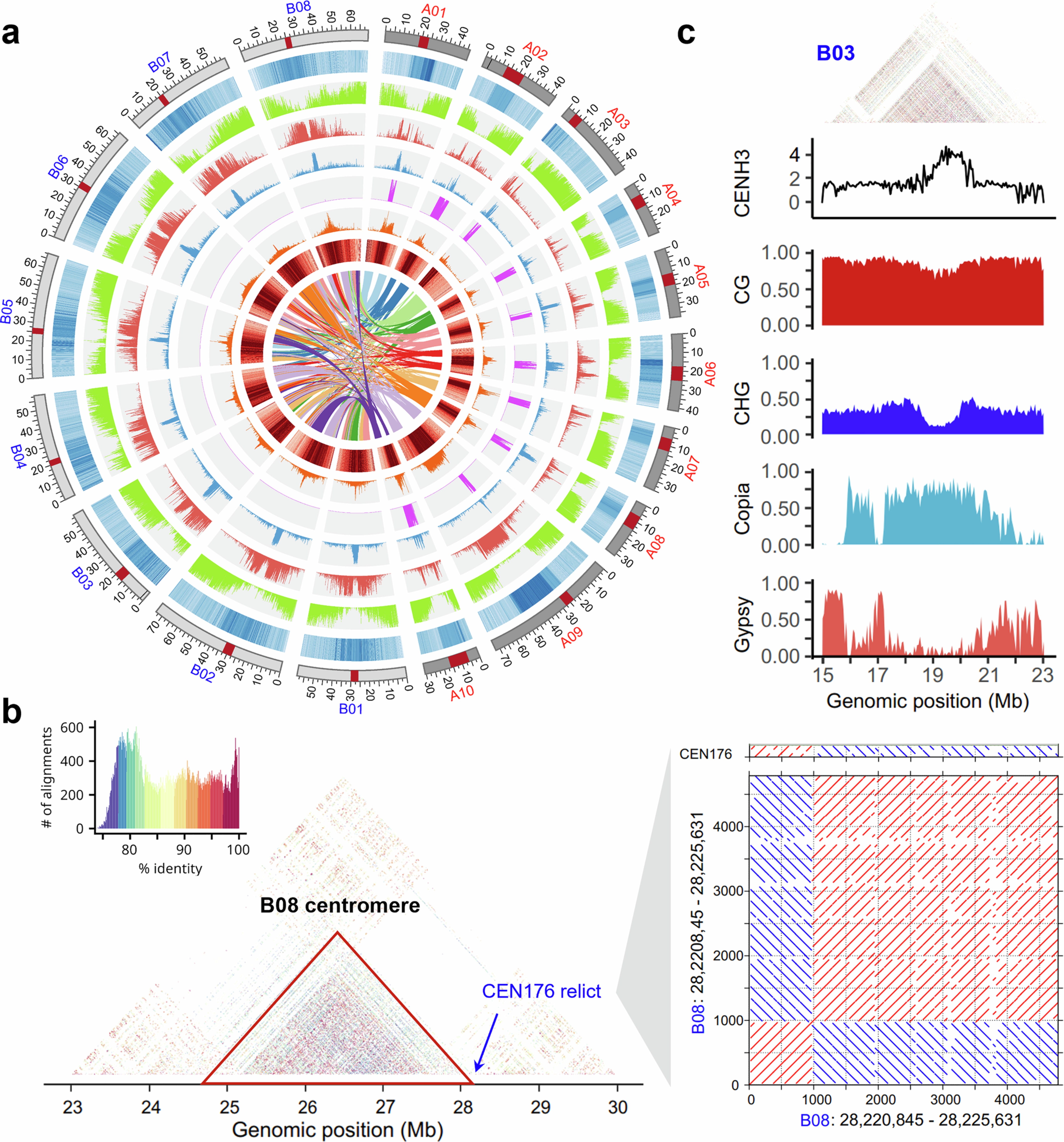
Extended Data Fig. 2: Genome assembly and centromere structure of the allotetraploid B. juncea (AABB).
From: Pan-centromere landscape and dynamic evolution in Brassica plants

a, Circos plot of the AB genome assembly. Quantitative tracks were calculated in 100-kb bins. Full descriptions for the tracks are also available in the main Fig. 1 legend. b, The structure of B03 centromere and statistics of CENH3 log2(ChIP/input), CpG and CHG methylation, Copia density, and Gypsy density. c, StainedGlass heatmap of the pairwise sequence identity (%) between 5-kb bins. A CEN176 satellite relict was identified at the boundary of B08 centromere.