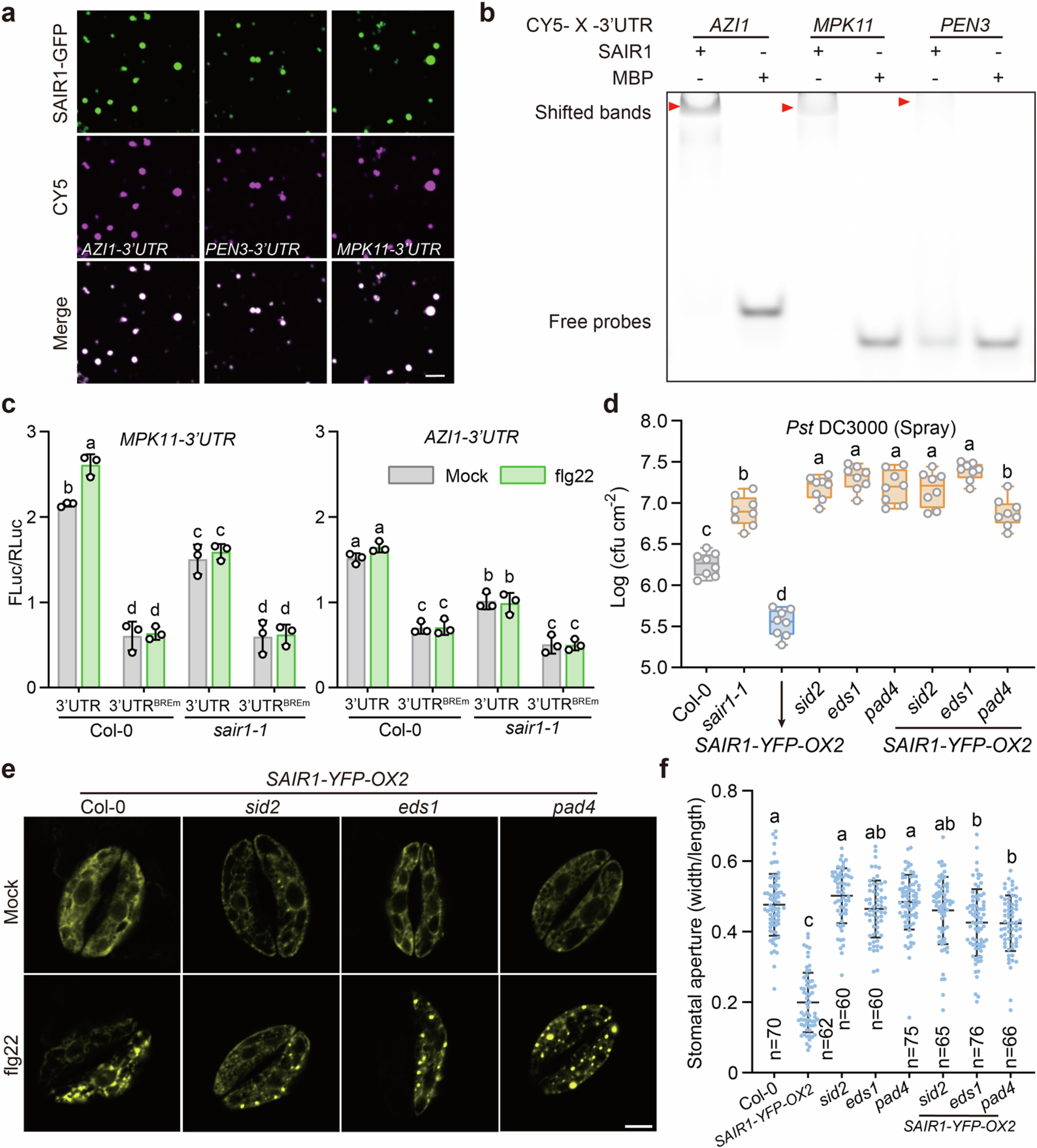
Extended Data Fig. 9: SAIR1-mediated stomatal immunity depends on SA pathway.

a, In vitro co-localization of SAIR1 condensates with 3’UTRs of AZI1, PEN3 and MPK11. CY5-labeled 3’UTRs were added to 10 μM SAIR1-GFP with 50 mM NaCl. Scale bar, 5 μm. b, Electrophoretic mobility shift assays (EMSAs) showing SAIR1 binding to 3’UTRs of AZI1, MPK11 and PEN3, with mannose binding protein (MBP) as a negative control. c, Dual-LUC assays in Arabidopsis protoplasts showing SAIR1-mediated translation of MPK11 and AZI1. LUC activities were measured after 45 min of mock (H2O) or 1 μM flg22 treatment on Col-0 or sair1-1 protoplasts with overnight expression of the indicated effectors and reporter (n = 3). BREm, mutated BRE. d, Bacterial growth in the indicated genotypes determined at 3 d post-spray inoculation with Pst DC3000 (n = 8). The box plots show the median (centre), the first and third quartiles (bounds of the box), and the whiskers extend to the furthest data point.e, The sid2, eds1, and pad4 mutations do not affect flg22-induced SAIR1 condensation in SAIR1-YFP-OX2 at 0.5 h post-infiltration with mock or flg22. f, Stomatal apertures upon treatment with Pst DC3000 for 1 h. Sample sizes are indicated. Individual data points are presented with means ± s.d. (c,f). n = independent biological replicates (c,d). Different letters indicate significant differences by one-way ANOVA with Tukey’s multiple comparisons test (P < 0.05) (c,d,f). The exact P values are provided in the Source Data file (c, d, f). The experiments were repeated three times with similar results (a, b, e, f).