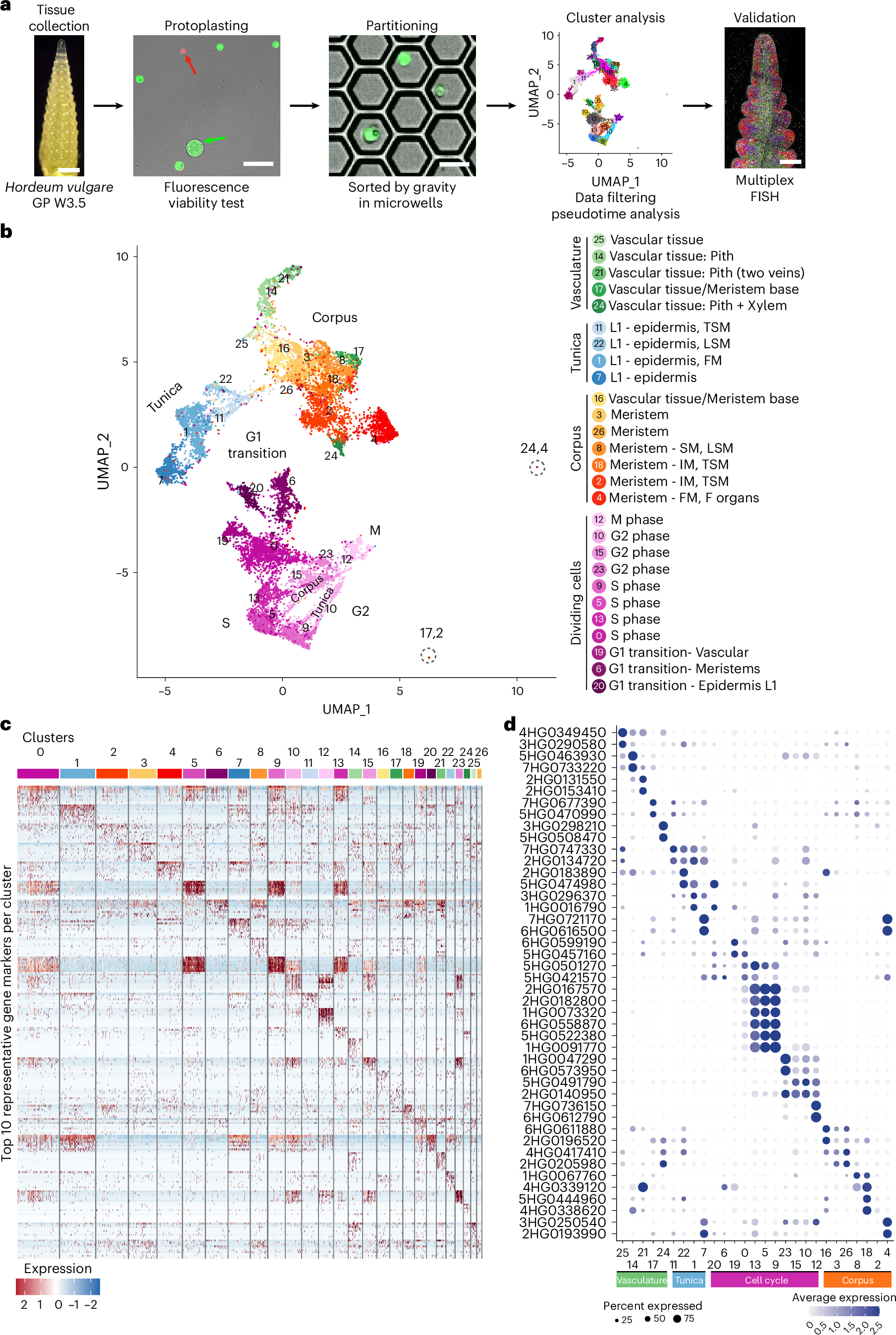
Fig. 2: A single-cell atlas from developing barley spikes.

a, Workflow for the isolation, sequencing, analysis and validation of protoplast scRNA-seq from developing barley spikes at W3.5. b, UMAP for dimension reduction revealed that the cluster identities are organized as four populations containing vasculature, tunica, corpus and dividing cells (abbreviations as in Fig. 1). c, Heat map of 10 representative marker genes per cluster. d, Expression of two representative marker genes organized by cell populations. Scale bars, 200 and 50 µm (a).