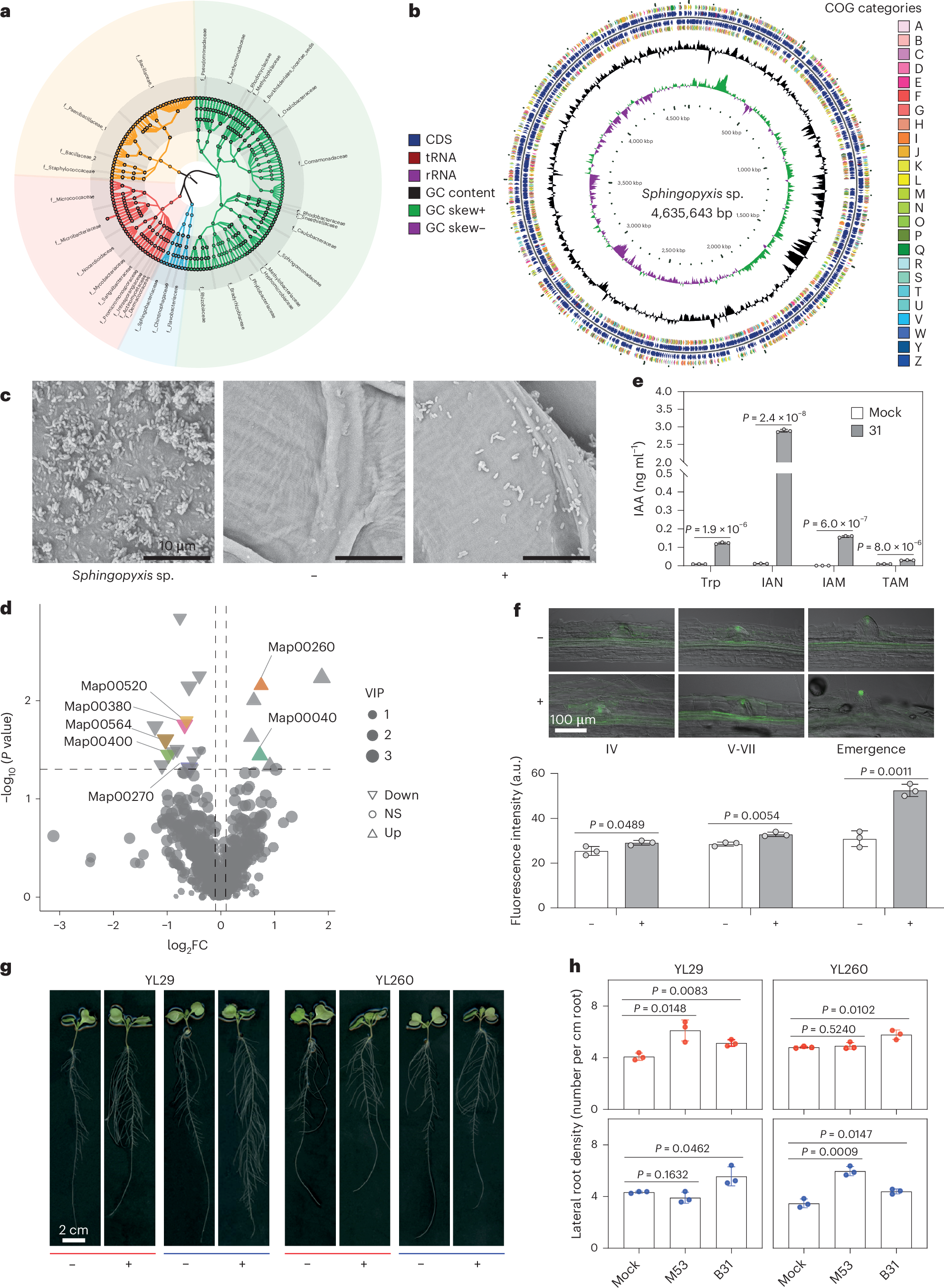
Fig. 3: Identification of a novel bacterial taxon Sphingopyxis involved in auxin-mediated lateral root formation in B. napus.

a, High-throughput bacterial cultivation and identification from the B. napus root system. Different coloured clades indicate distinct bacterial orders. b, Whole genome assembly of the novel bacterial genus Sphingopyxis. Circular genome map of the Sphingopyxis isolate derived from the rapeseed root. The genome was assembled using a hybrid approach combining Nanopore and Illumina sequencing, resulting in a total size of 4,635,643 bp. The circular plot shows (from outer to inner rings): (1) protein-coding genes on the forward strand, coloured by COG functional categories; (2) protein-coding genes on the reverse strand; (3) tRNA and rRNA genes; (4) GC content; and (5) GC skew (green and purple indicate positive and negative skew, respectively). This map provides an overview of genomic features and gene function assignments, including enriched categories relevant to amino acid transport, nitrogen metabolism and hormone biosynthesis. c, Scanning electron microscopy images of the root surface grown without (middle) or with Sphingopyxis isolate 31 (right). Scale bars, 10 μm. d, Untargeted metabolite profiling putatively identified the differential metabolites involved in diverse biological pathways after Sphingopyxis inoculation (isolate 31). Log-transformed fold changes and adjusted P values are shown. Upward and downward triangles indicate metabolites with significantly increased or decreased accumulation following Sphingopyxis inoculation, respectively. Statistical significance was determined using a two-sided Student’s t-test with Benjamini–Hochberg FDR correction for multiple comparisons. Grey circles represent non-significant changes (NS, adjusted P ≥ 0.05). Significant metabolites annotated to KEGG pathways are labelled accordingly. Map00040 (pentose and glucuronate interconversions), Map00260 (glycine, serine and threonine metabolism), Map00270 (cysteine and methionine metabolism), Map00380 (tryptophan metabolism), Map00400 (phenylalanine, tyrosine and tryptophan biosynthesis), Map00520 (amino sugar and nucleotide sugar metabolism), Map00564 (glycerophospholipid metabolism). FC, fold change. VIP, variable importance in projection. e, The concentration of IAA in mock supernatant or isolate 31 supernatant co-cultured with or without Trp, IAN, IAM and TAM. Statistical significance was assessed using a two-sided Student’s t-test, and exact P values are shown above each comparison. Data are shown as means ± s.d. (n = 3 biological independent replicates). f, DR5::GFP staining of Arabidopsis primary root after inoculation with Sphingopyxis (isolate 31). The lateral root primordium was classified based on different developmental stages. Quantification of DR5::GFP fluorescence intensity (bottom) is shown as mean ± s.d. (n = 3 biologically independent roots). Statistical significance was assessed using a two-sided paired Student’s t-test, and exact P values are shown above each comparison. g, Growth performance of B. napus genotypes YL29 and YL260 under high (100%, shown in red) and low (50%, shown in blue) nitrogen conditions with or without Sphingopyxis inoculation (isolate 31) in the agar system. Scale bar, 2 cm. h, Lateral root density of B. napus genotypes YL29 and YL260 under high (100%, shown in red) and low (50%, shown in blue) nitrogen conditions with or without Sphingopyxis inoculation (isolate 31) in the soil pot system. Another bacterial isolate M53 that belongs to Sphingopyxis was derived from Medicago root. The significances were controlled by two-sided paired Student’s t-test, and exact P values are shown above each comparison. n = 3 biologically independent replicates.