Extended Data Fig. 8: Fusion of DCL1 and DCL3 dsRBD2 domains does not enhance DCL2 activity.
From: Molecular basis of plant DCL4 action that outcompetes DCL2

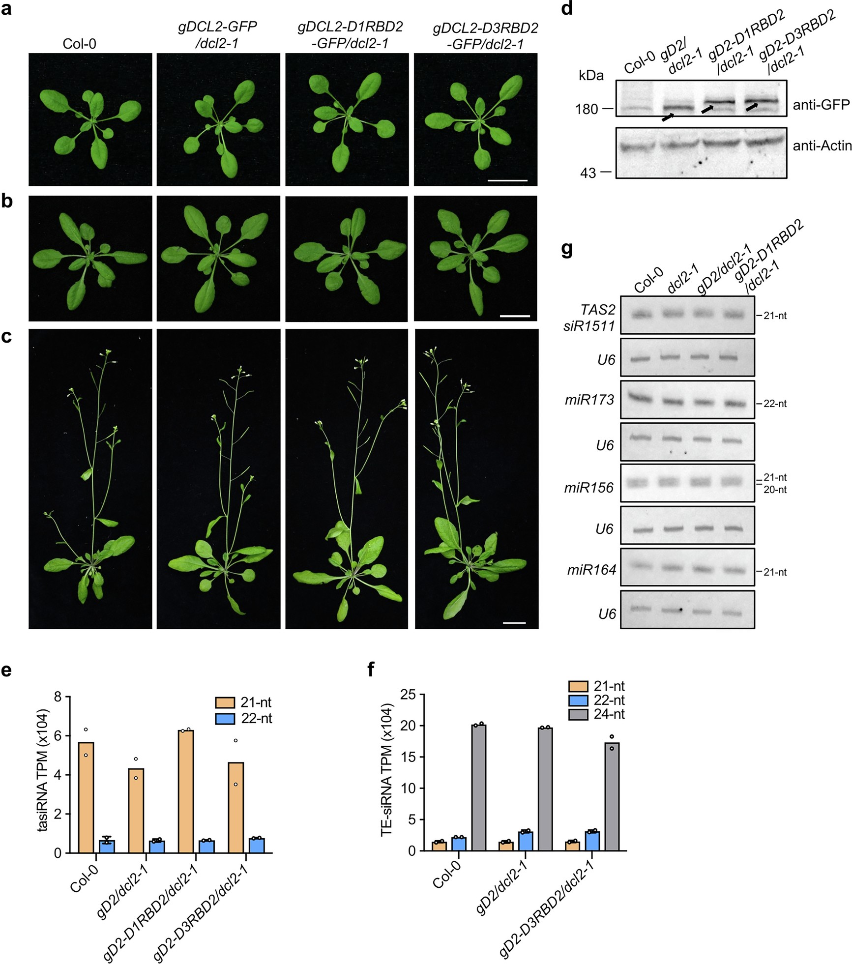
a–c, Phenotypes of 20-day-old (a), 25-day-old (b), and 35-day-old (c) Col-0, gD2/dcl2-1, gDCL2-D1RBD2-GFP/dcl2-1 (gD2-D1RBD2/dcl2-1), and gDCL2-D3RBD2-GFP/dcl2-1 (gD2-D3RBD2/dcl2-1) transgenic plants. Scale bar = 2 cm. d, Expression levels of DCL2-GFP, DCL2-D1RBD2-GFP, and DCL2-D3RBD2-GFP in transgenic lines. Black arrows indicate the expected sizes of DCL2-GFP and the corresponding chimeric DCL2 fusion proteins. e, Overall abundance of 21-, 22-, and 24-nt siRNAs derived from TAS loci in Col-0, gD2/dcl2-1, gD2-D1RBD2/dcl2-1, and gD2-D3RBD2/dcl2-1 plants. f, Abundance of transposable element (TE)-derived 21-, 22-, and 24-nt siRNAs in the indicated plants. Bars indicate the mean; dots show individual biological replicates (n = 2) for (e) and (f). g, Northern blot analysis of representative miRNA levels in the indicated genotypes. The experiment in g was independently repeated twice, with consistent results.