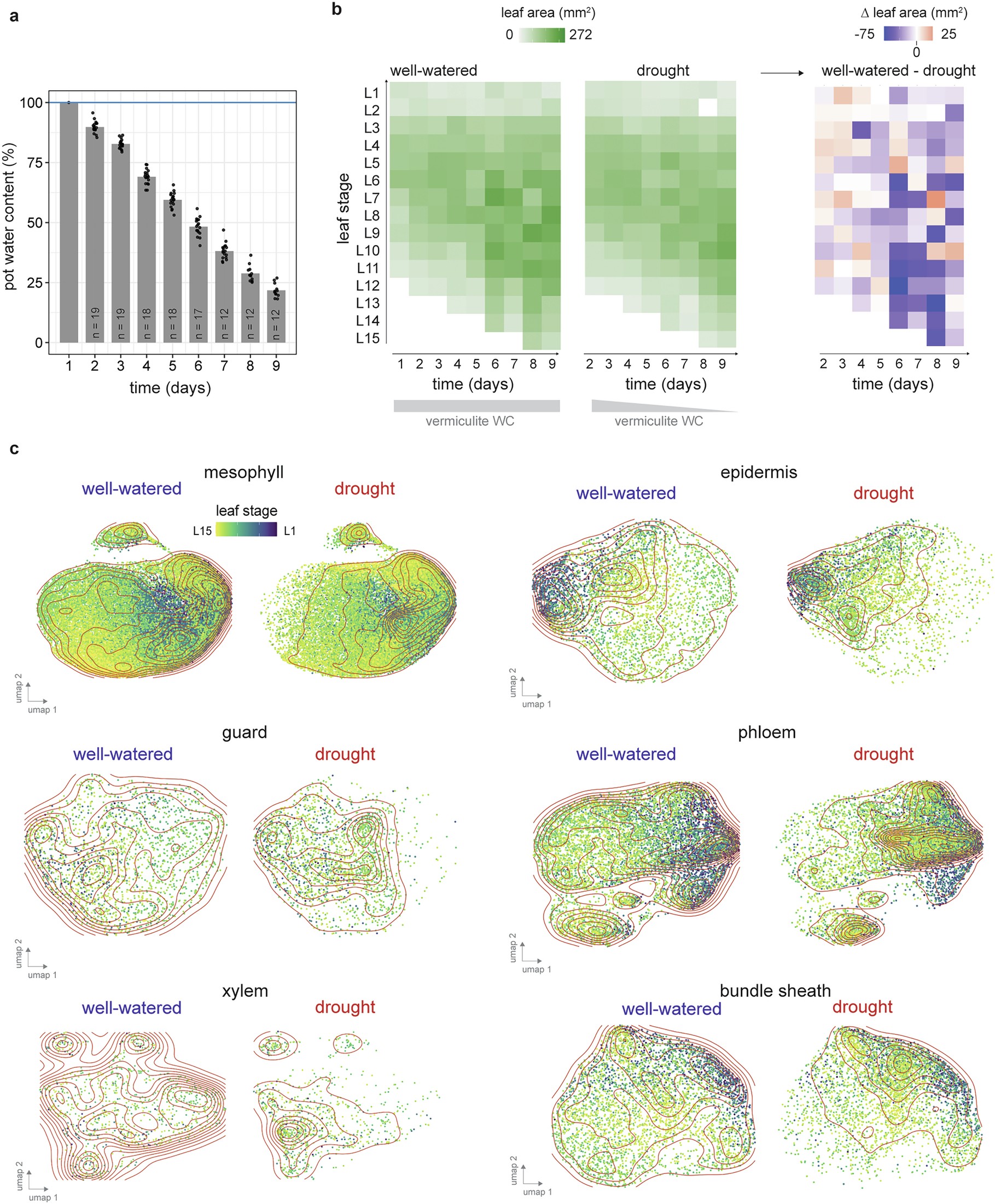
Extended Data Fig. 5: Inducing drought stress and measuring its effect on leaf maturation.
From: Stress drives plasticity in leaf ageing transcriptional dynamics in Arabidopsis thaliana

(a) By withholding water, vermiculite water content in pots containing Arabidopsis plants declined over a 9-day period. Individual points correspond to measurements from single pots (n displayed), with bars showing the sample mean. The blue horizontal line indicates the water content of saturated vermiculite under well-watered conditions. (b) Individual leaf area size of rosettes grown under vermiculite conditions. Drought stress had a significant impact on leaf area (3-way ANCOVA p = 1×10-3). The difference in leaf size (Δ mm2) is displayed on the right, where blue and red indicate a reduction or increase in leaf size respectively (c) Equal numbers of nuclei from 6 cell-types sourced from well-watered or drought conditions subclustered and colored by their respective leaf stage (red contour lines represent levels of equal point density).