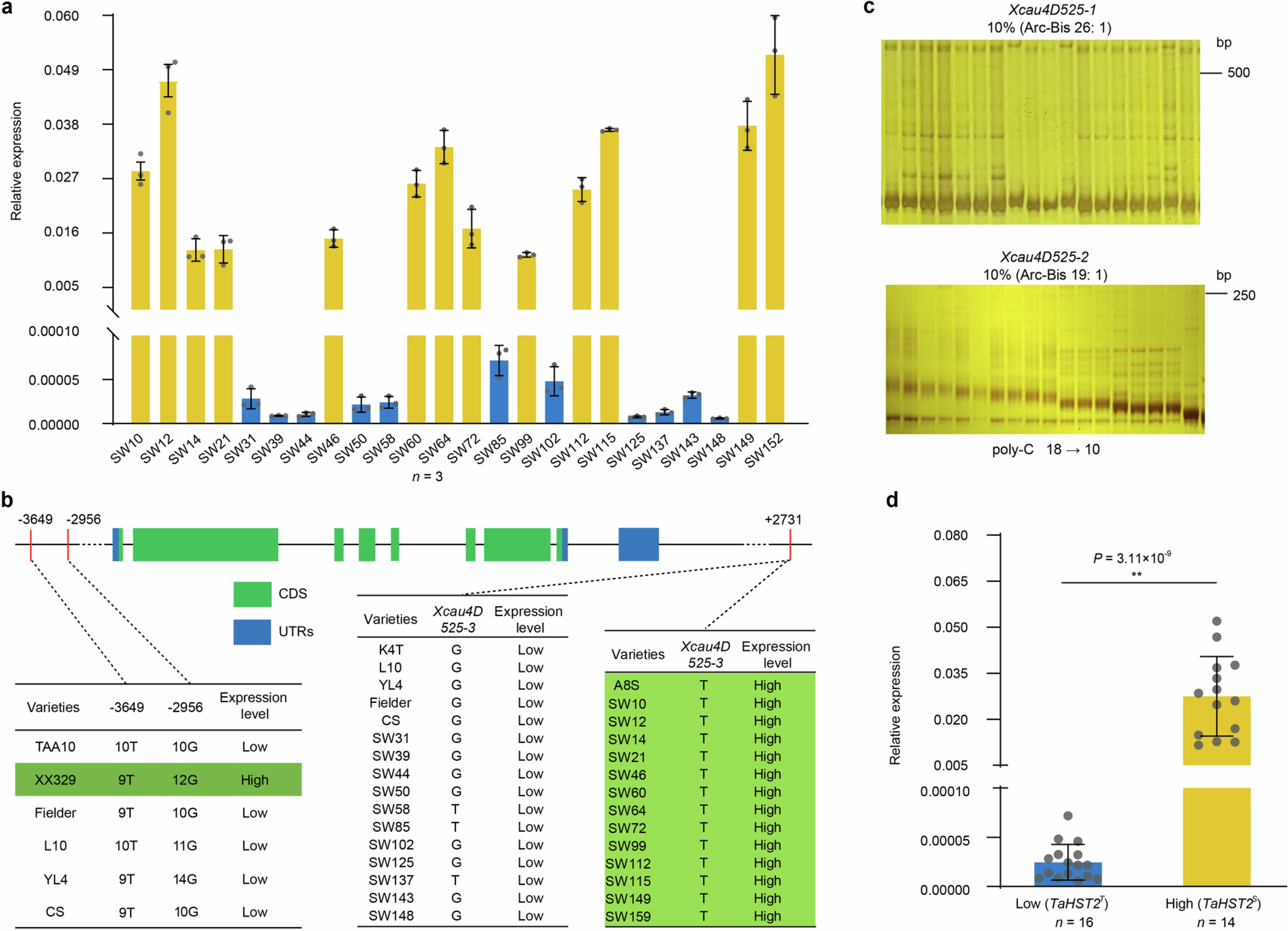
Extended Data Fig. 4: Association analysis between variation sites of TaHST2 and its expression levels.
From: TaHST2 silencing shapes basal heat tolerance in allohexaploid wheat

a, TaHST2 expression level in a panel of wheat germplasms. Wheat GAPDH was used as reference transcript. Values are mean ± SD, n represents numbers of biologically independent samples. b, Genotype of wheat germplasms in upstream polymeric structure and downstream SNP of TaHST2 and their expression level of TaHST2. The green blocks represent coding regions (CDS) and blue blocks represent untranslated regions (UTRs). c, PCR products of Xcau4D525-1 and Xcau4D525-2 in several hexaploid wheat accessions. d, Statistical comparison of TaHST2 expression levels between germplasms carrying the TaHST2S and TaHST2T haplotypes (**P < 0.01; two-tailed Student’s t-test; data are mean ± SD). n represents numbers of biologically independent samples.