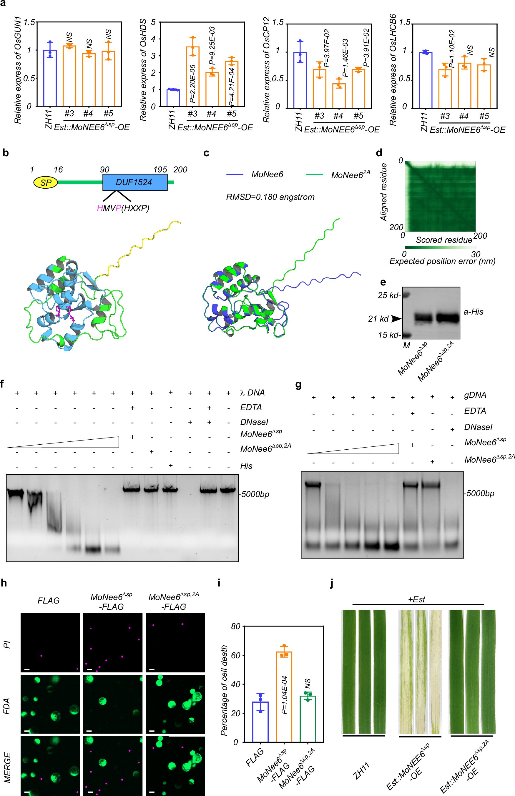
Extended Data Fig. 2: MoNee6 triggers cell death in a nuclease-dependent manner.

(a) Relative transcript levels of GUN1, HDS, and nuclear-encoded photosynthesis-associated genes in Est::MoNEE6Δsp-OE treated with Est, quantified by qRT-PCR. Data are presented as mean ± SD. Error bars, ± SD (n = 3 independent experiment). Statistical significance was determined by one-way ANOVA followed by Dunnett’s multiple comparisons test. Exact P values are shown in the figure. The experiment was independently repeated three times. NS, not significant. (b) Structural schematic of MoNee6 and its predicted 3D structure by AlphaFold3, with yellow indicating the signal peptide, blue representing the DUF1524 nuclease domain, and pink highlighting the active nuclease site. (c) Alignment of AlphaFold3-predicted 3D structures of MoNee6 and its inactive mutant MoNee62A, with RMSD (root-mean-square deviation) indicating positional deviation between the two structures. (d) Confidence scores of the AlphaFold3-predicted structure of MoNee6, visualized as a per-residue confidence metric. (e) Western blot analysis of MoNee6Δsp and MoNee6Δsp,2A proteins expressed in Pichia pastoris. The experiment was independently repeated three times. (f) Nuclease activity assay of MoNee6Δsp and MoNee6Δsp,2A proteins incubated with phage λDNA, detected by agarose gel electrophoresis; DNase I as a positive control, EDTA and empty His-tag protein as negative controls. The experiment was independently repeated three times. (g) Nuclease activity assay of purified MoNee6Δsp and MoNee6Δsp,2A proteins incubated with isolated rice nuclear DNA, detected by agarose gel electrophoresis; DNase I as a positive control, EDTA as a negative control. The experiment was independently repeated three times. (h) Confocal microscopy images of wild-type rice protoplasts expressing empty vector, MoNee6Δsp, and MoNee6Δsp,2A proteins, stained with FDA (live cells, green) and PI (dead cells, pink), showing cellular viability (scale bar = 10 μm). (i) Quantification of dead cell percentage from (h), based on PI staining intensity. Statistical significance was determined by one-way ANOVA followed by Dunnett’s multiple comparisons test. Exact P values are shown in the figure. Error bars, ± SD (n = 3 independent biological replicates, over 50 cells were analyzed per replicate). NS, not significant. (j) Phenotypic comparison of rice leaves from wild-type plants and lines expressing MoNee6Δsp or MoNee6Δsp,2A under an Est-inducible promoter, with and without Est treatment, observed at 7 dpi.