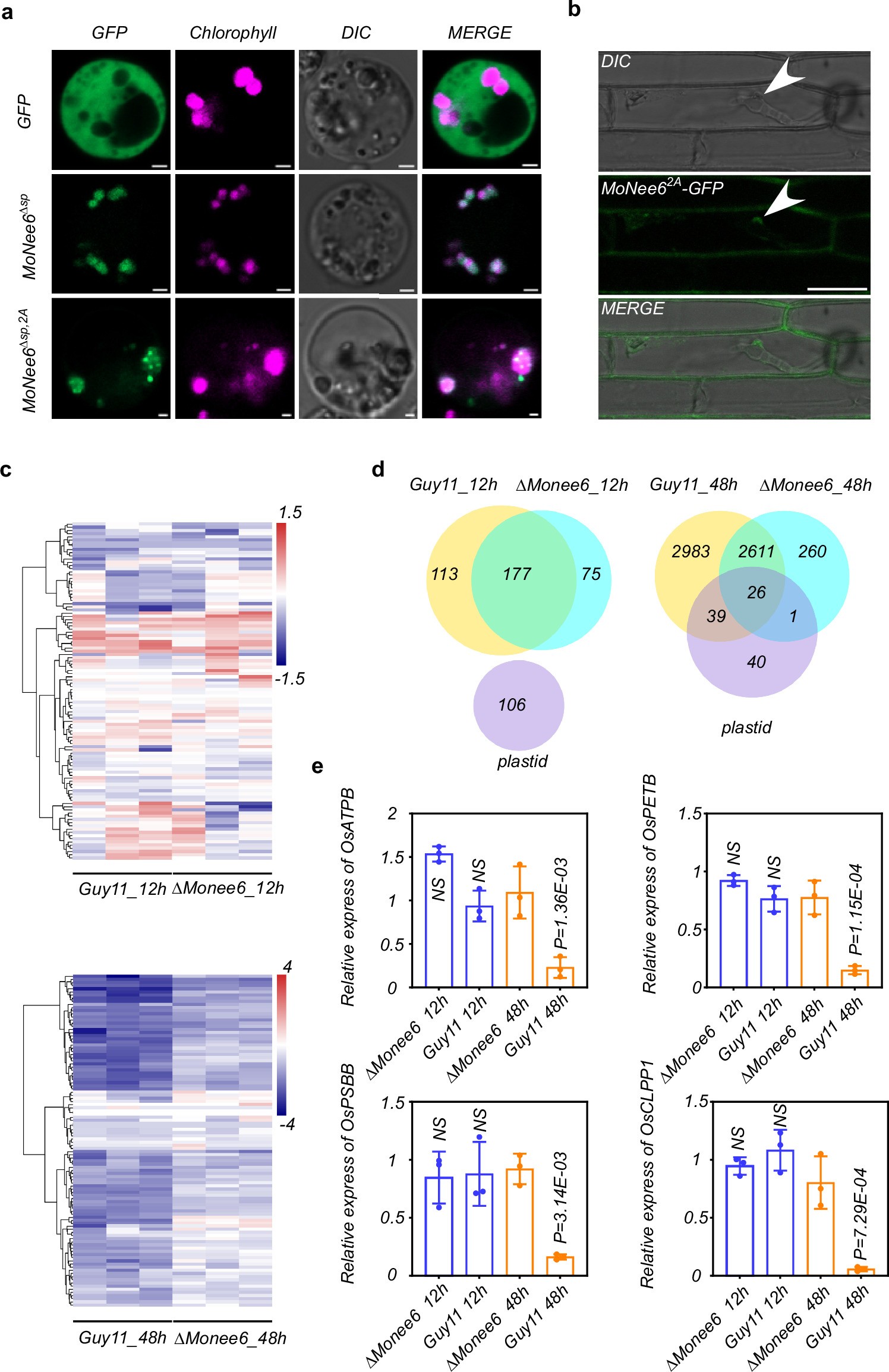
Extended Data Fig. 3: MoNee6 suppresses chloroplast genome-encoded gene expression during M. oryzae mid-to-late infection.

(a) Confocal microscopy images of rice protoplasts expressing MoNee6Δsp and MoNee6Δsp,2A, showing GFP signal and chlorophyll autofluorescence (scale bar = 1 μm). The experiment was independently repeated three times. (b) Subcellular localization of MoNee62A-GFP in rice sheath cells infected with ΔMonee6/MoNEE6-GFP strain (scale bar = 20 μm). The experiment was independently repeated three times. (c) Relative transcript levels of chloroplast genome-encoded genes in rice infected with Guy11 and ΔMonee6 at 12 and 48 hpi, quantified by RNA-seq (mean ± SD, n=3 biological replicates, p<0.001, one-way ANOVA), with each gene’s transcript levels normalized to the mock treatment at the corresponding time point. (d) Venn diagram of downregulated genes in rice at 12 hpi (n=113 unique to Guy11, n=177 unique to ΔMonee6, n=75 shared) and 48 hpi (n=293 unique to Guy11, n=261 unique to ΔMonee6, n=20 shared), overlapping with chloroplast genome-encoded genes. (e) qRT-PCR validation of 4 chloroplast genome-encoded genes specifically affected by MoNee6 from RNA-seq data in (c-d). Error bars, ± SD (n = 3 independent experiment). Statistical significance was determined by one-way ANOVA followed by Dunnett’s multiple comparisons test. Exact P values are shown in the figure. The experiment was independently repeated three times. NS, not significant.