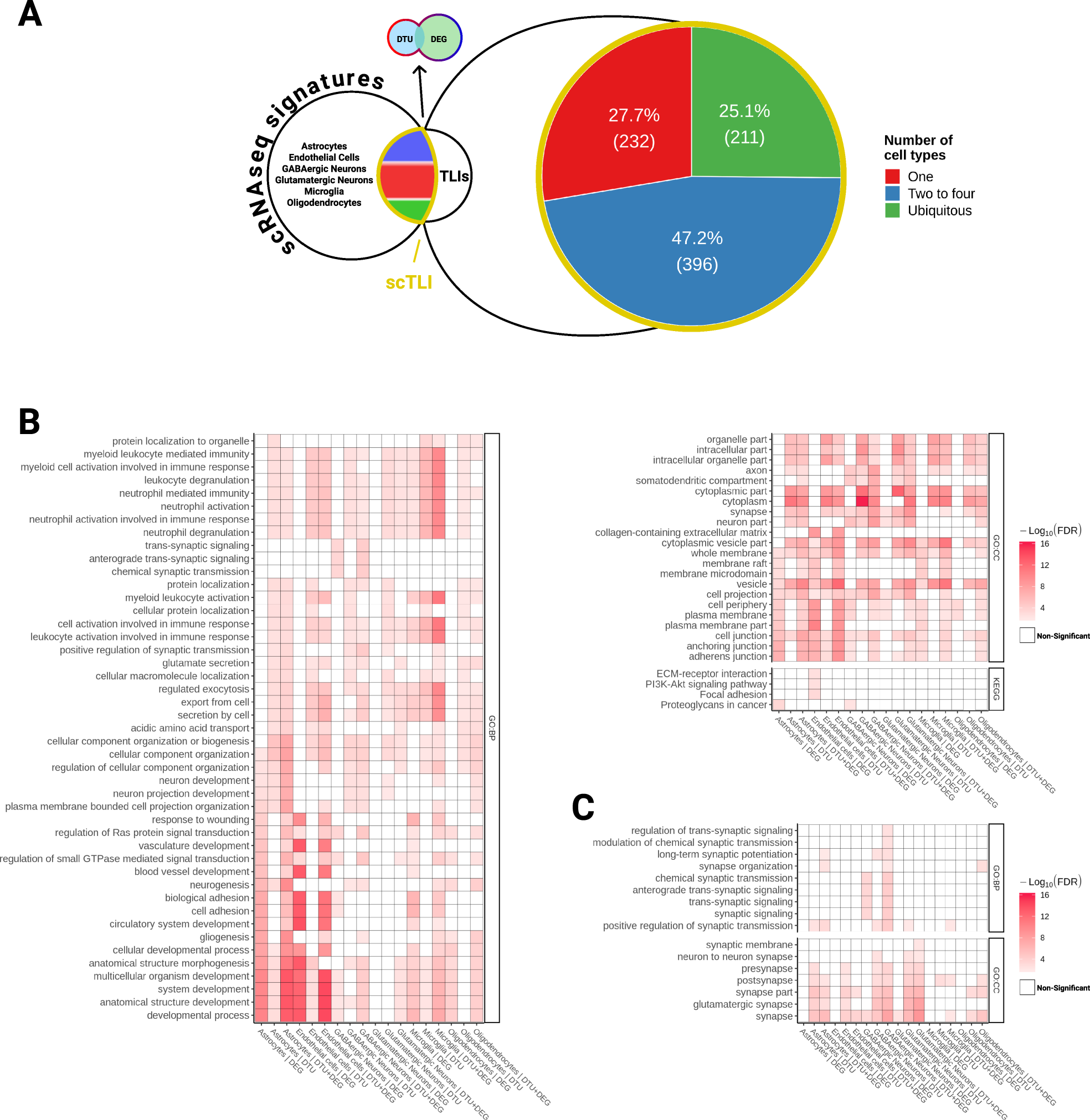
Fig. 7: Cell-type expression pattern for genes altered in AD brains.

A Schematic representation showing our strategy to assign DEGs and gDTUs identified in the TLI to specific cell types of the adult human brain (see also Supplementary Fig. 1). Out of 839 single-cell TLI genes (scTLI), 281 were expressed in a unique cell-type, 249 in 2–4 cell-types, and 77 in all cell-types/subtypes analyzed. B Gene ontology terms enriched for scTLI DEGs, gDTUs, or both per cell type. C Selected GO terms associated with synaptic transmission.