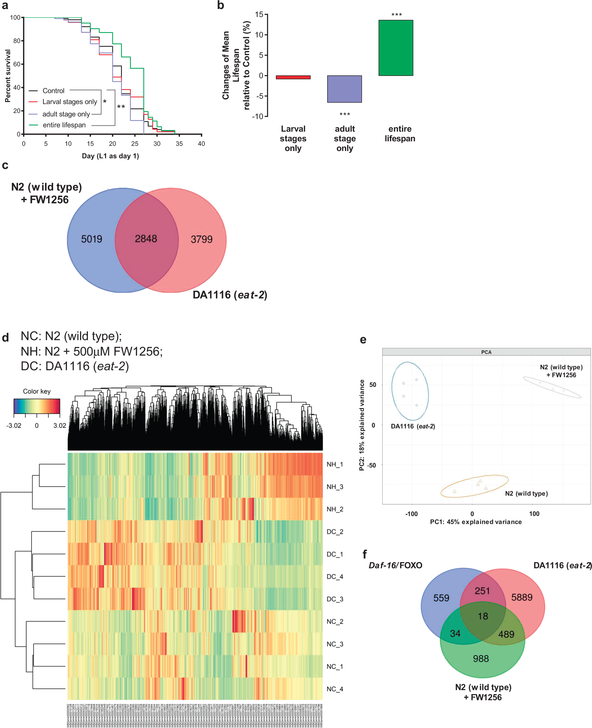
Fig. 6: FW1256 acts differently from CR.

a Survival curves of WT C. elegans upon exposure to 500 µM of FW1256 at different developmental stages: Larval only, adult stage only and entire lifespan (n = 47–102 animals per condition, log-rank tests, *p < 0.05, **p < 0.01). b Percentage change in mean lifespan relative to control (n = 47–102 animals per condition, mean lifespans were analyzed using OASIS2, ***p < 0.001). c Venn diagram of genes differentially expressed following exposure to FW1256 or in eat-2 mutants, relative to WT controls (Hypergeometric test, ***p < 0.001). d Heatmap and cluster analysis of all genes with expression differences in unexposed WT, WT exposed to FW1256 and unexposed eat-2 mutants. e PCA of unexposed WT, WT exposed to FW1256 and unexposed eat-2 mutants. f Venn diagram of genes downstream of Daf-16/FOXO that are affected following exposure to FW1256 or in eat-2 mutants (Hypergeometric test, non-significant, p > 0.05).