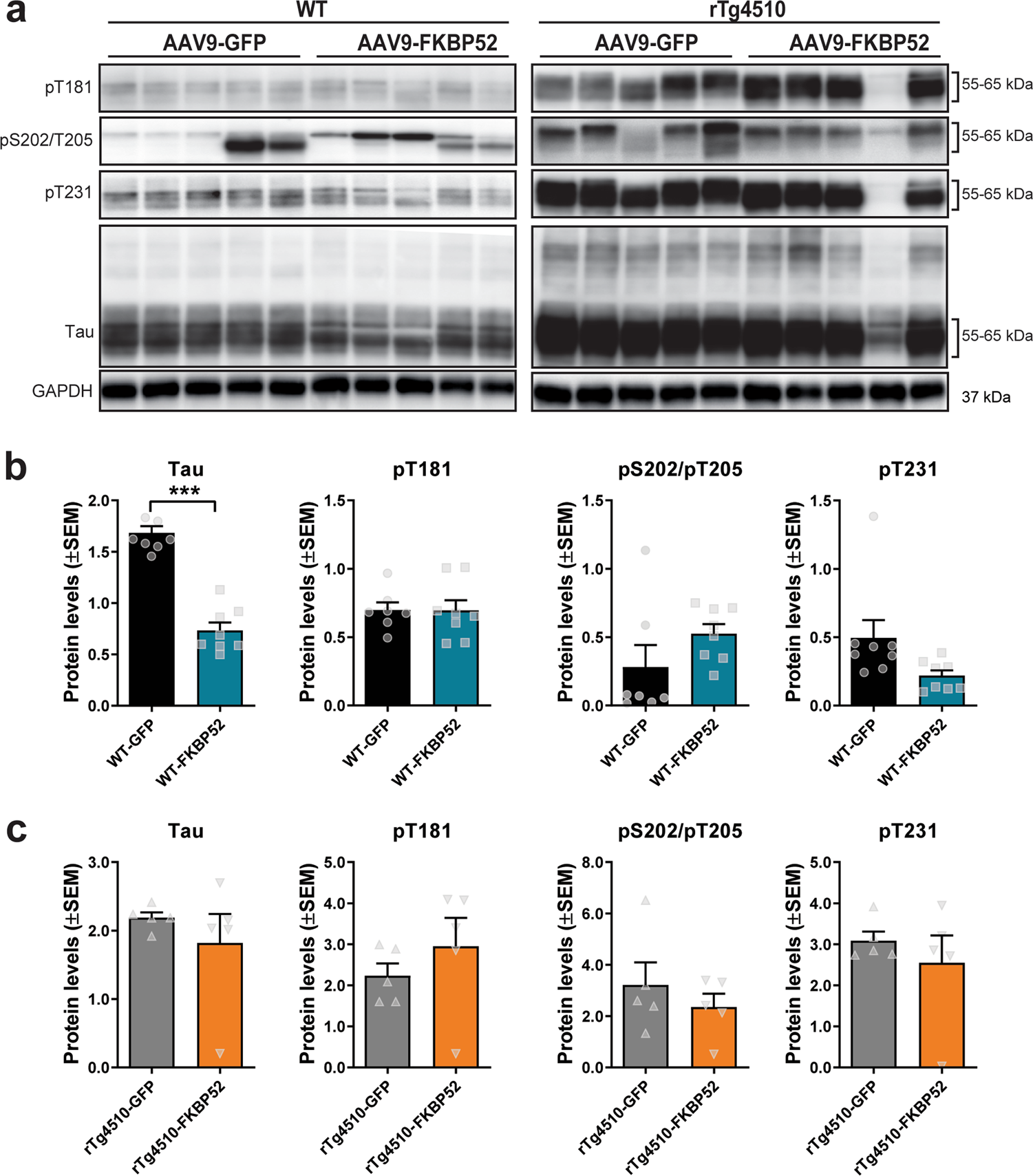
Fig. 7: FKBP52 overexpression differently affects tau levels in WT and rTg4510 mice.

a Representative Western blot analysis of soluble fraction from hippocampal tissue of WT and rTg4510 mice expressing either AAV9-GFP or AAV9-FKBP52. b, c Quantification of Western blots of soluble total (amino acids 1–150), pT181, pS202/pT205 (AT8), and pT231 (AT180) tau in WT and rTg4510 mice. All proteins were normalized to GAPDH. Results are were analyzed by unpaired t test and represented as the standard error of the mean (±SEM). WT-GFP (n = 8), WT-FKBP52 (n = 8), rTg4510-GFP (n = 5), rTg4510-FKBP52 (n = 5). kDa kilodalton, AAV9 adeno-associated virus serotype 9, GFP green fluorescent protein, WT wild-type, GAPDH Glyceraldehyde 3-phosphate dehydrogenase.