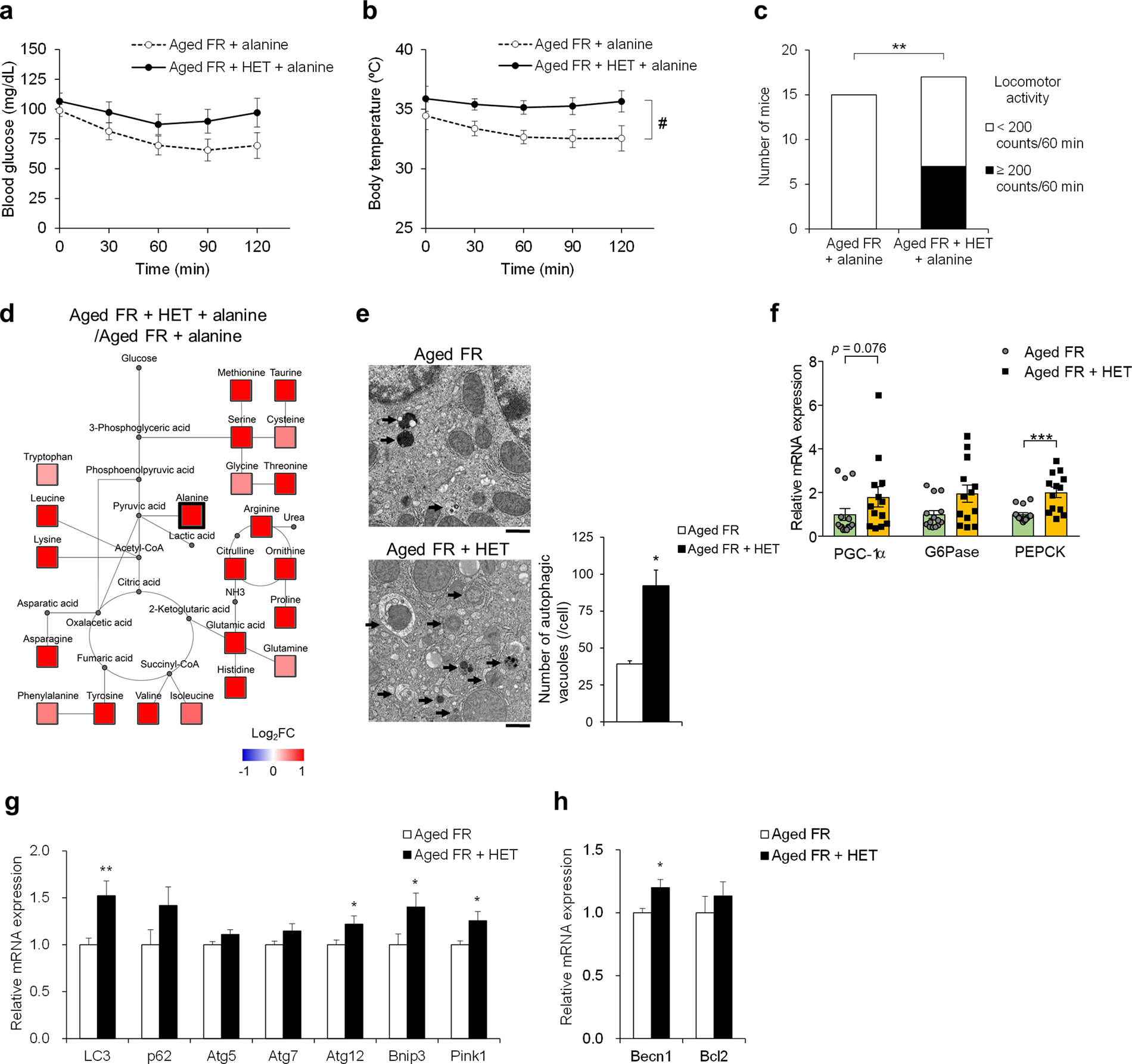
Fig. 8: Effect of hochuekkito on metabolic function on 5-day food restriction.

Changes in a blood glucose and b body temperature after alanine injection in aged food-restricted (FR) mice receiving hochuekkito (HET)-containing diet (n = 11) or control diet (n = 14). With respect to body temperature, two-way repeated-measures ANOVA revealed significant effects of HET (#; F (1, 23) = 5, P = 0.0354) and time (F (4, 92) = 2.86, P = 0.0275). c Mice were divided by levels of locomotor activity at 60 min to 120 min after alanine injection, **P < 0.01 by chi-square test; control (n = 15), HET (n = 17). d Amino acid metabolic pathway map determined from levels detected at 180 min after alanine injection. Mean ratio of plasma amino acid levels in aged FR mice who received HET-containing diet to control diet was shown according to the color scale. Red color represents upregulation and blue color represents downregulation compared to the mean value of mice receiving control diet. e Electron microscopic images of hepatic autophagic vacuoles and the number per cell (five hepatocytes/mice, n = 4 mice/group). Bar = 3 μm. Arrows indicate autophagic vacuoles, ***P < 0.001 vs. aged FR by Aspin–Welch t test. f Relative mRNA expression levels of gluconeogenic-related proteins in the liver, ***P < 0.001 by Mann–Whitney test; control (n = 14), HET (n = 13). g, h Relative mRNA expression levels of autophagy-related peptides in the liver, *P < 0.05, **P < 0.01 vs. aged FR by Student’s or Aspin–Welch t test; control (n = 14), HET (n = 13). Data are presented as mean ± SEM (a, b, e, f, g, and h).