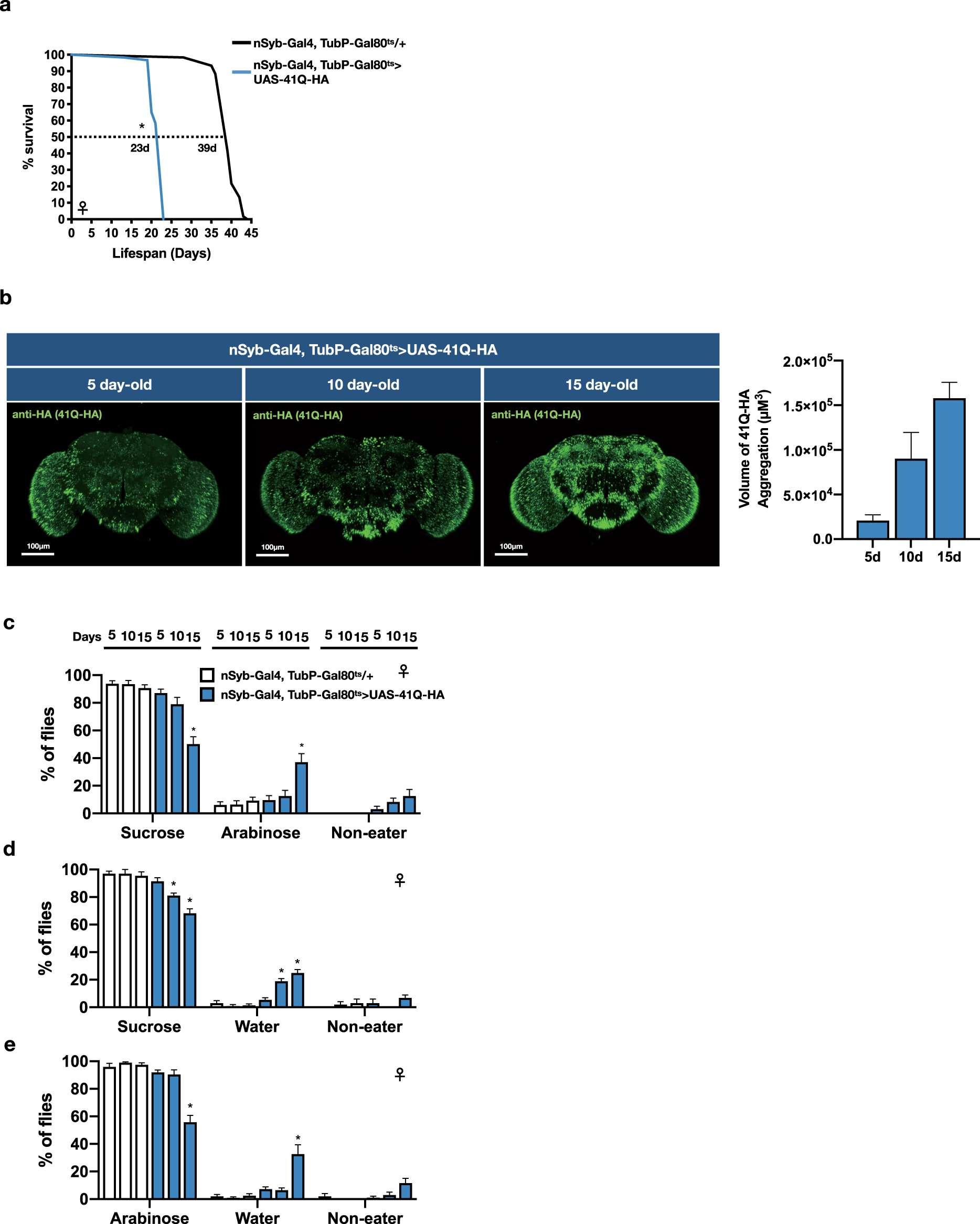
Fig. 3: The efficacy of making proper VBFD is impaired in the polyQ-expressing flies.
From: Assessing the cognitive status of Drosophila by the value-based feeding decision

a Survival curves of flies with adult-onset ectopic expression of 41Q-HA in the nervous system. Results were analyzed by the log-rank test. n = 60 for each condition. *p < 0.01. b Brain images of female flies expressing 41Q-HA for 5, 10, and 15 days. Brain samples were stained with anti-HA (green, stained for 41Q-HA). Scale bars, 100 μm. The volume of 41Q-HA aggregates was quantified as described in the “Methods”. c–e VBFD assays were performed in female flies of different chronological ages (5, 10, and 15 days). The food choices used were 150 mM sucrose and 150 mM arabinose in (c); 150 mM sucrose and plain water in (d); 150 mM arabinose and plain water in (e). Results were expressed as means ± SEM and analyzed by two-way ANOVA. The statistical significance was assessed by the comparison to age-matched controls. n = 100 for each condition. *p < 0.01. Genotypes: control (TubP-Gal80ts/+; nSyb-Gal4/+); 41Q-HA-expressing flies (TubP-Gal80ts/+; nSyb-Gal4/UAS-41Q-HA). The above flies were developed at 18 °C and transferred to 29 °C right after eclosion. VBFD assays were performed at 29 °C.