Fig. 5: Reactive gliosis in the visual system of the aged killifish.
From: The killifish visual system as an in vivo model to study brain aging and rejuvenation

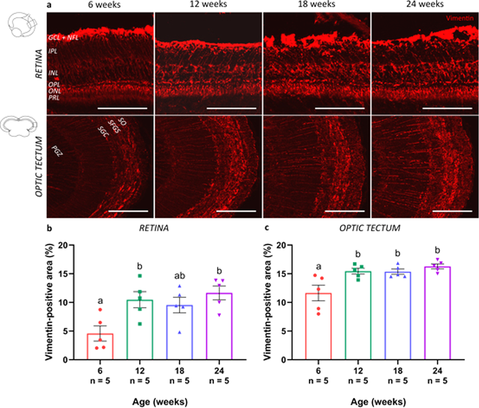
a Microscopic pictures of vimentin-labeled sections of the retina (sagittal cryosections) and optic tectum (coronal cryosections) reveal a slightly upregulated expression of vimentin in 12-week-old fish when compared to young adult killifish, and a dramatic increase in fish from 18 weeks and 24 weeks old. Scale bar = 100 µm. b, c Quantification of the vimentin-immunopositive area in the retina and the optic tectum reveals a significantly upregulated expression of vimentin in both the retina and tectum of 12-week-, 18-week-, and 24-week-old fish as compared to young adult killifish. Values represent mean ± standard error of mean, n = 5, statistical significance between different age groups is depicted using different letters. GCL ganglion cell layer, NFL nerve fiber layer, IPL inner plexiform layer, INL inner nuclear layer, OPL outer plexiform layer, ONL outer nuclear layer, PRL photoreceptor segment layer, SO stratum opticum, SFGS stratum fibrosum et griseum superficiale, SGC stratum griseum centrale, PGZ periventricular gray zone.