Fig. 7: Reduced number of (proliferating) stem cells in the old killifish visual system.
From: The killifish visual system as an in vivo model to study brain aging and rejuvenation

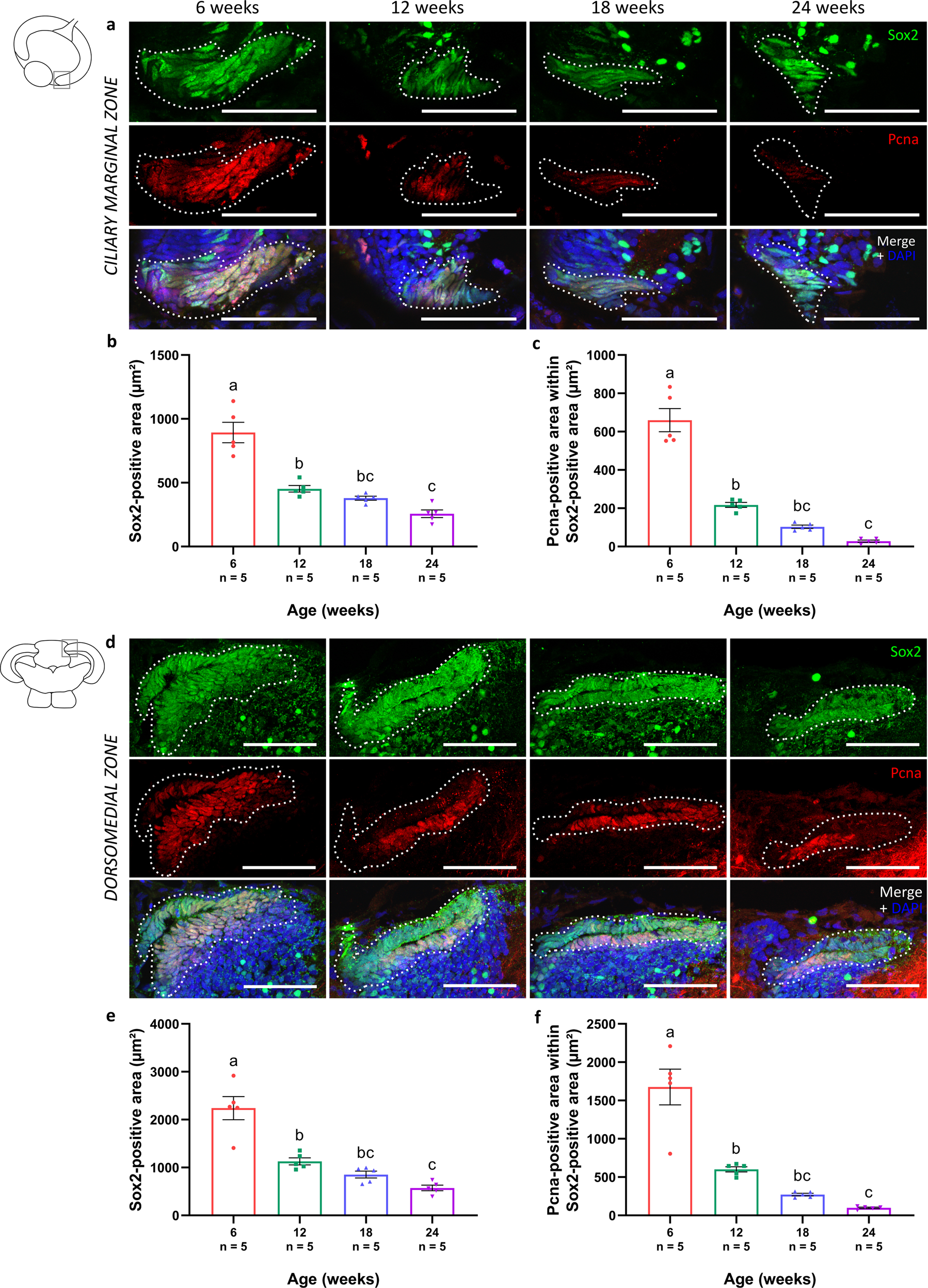
a Microscopic images of the neurogenic zones in the killifish visual system, after double labeling for Sox2 and Pcna, disclose proliferating NSPCs within the ciliary marginal zone (indicated with a white dashed line) of the young adult retina. Scale bar = 50 µm. b, c Quantification of the Sox2- and Pcna-immunopositive areas reveals a significant reduction in both NSPCs (Sox2-positive; dashed outline) (b) and proliferating NSPCs (Sox2 and Pcna double-positive) (c) with increasing age. d Proliferating NSPCs have also been identified in the dorsomedial zone of the optic tectum (depicted as a white dashed line). Scale bar = 50 µm. As a function of age, the area occupied by Sox2-positive NSPCs (dashed outline) (e) as well as the area covering the Sox2 and Pcna double-positive proliferating NSPCs (f) significantly decrease in this zone. Note that immunostaining for Sox2 is known to label a subset of amacrine cells in the mature fish retina and a subpopulation of neurons in the periventricular gray zone of the optic tectum105,106,107. All values represent mean ± standard error of mean, n = 5, statistical significance between different age groups is shown using different letters. DAPI 4′,6-diamidino-2-phenylindole, Sox2 sex-determining region Y-box 2, Pcna proliferating cell nuclear antigen, NSPC neural stem/progenitor cell.