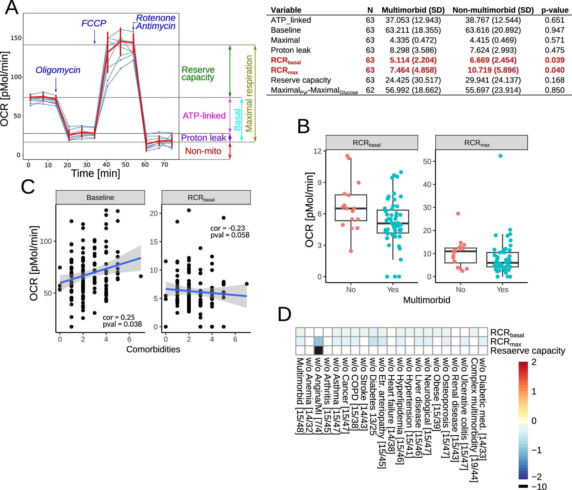
Fig. 4: Mitochondrial respiration in circulating mononuclear cells.

A The assays were performed in mononuclear cells isolated from blood samples without or with mitochondrial toxins: oligomycin (ATPase synthase inhibitor), FCCP (drug uncoupling ATP synthesis and electron transport), antimycin A (complex III inhibitor) and rotenone (complex I inhibitor). The summary of the measured OCR parameters is shown in the left panel. The right panel shows the oxygen consumption rate in mononuclear cells before and after surgery. MaximalPyr-MaximalGlucose is the difference between maximal respiration (in the presence of FCCP) in the presence of pyruvate or glucose. Significant parameters are in red. B Box plots of the significantly different mitochondrial parameters between multimorbid and non-multimorbid samples. C Plots of mitochondrial parameters significantly correlating with the number of comorbidities. D Analysis of OCR parameters in complex multimorbidity and in reduced datasets to test the influence of each comorbidity and anti-diabetic medications. Color scale shows log fold change, where positive numbers indicate higher levels in multimorbidity. Numbers in square brackets indicate the number of non-multimorbid/multimorbid patients.