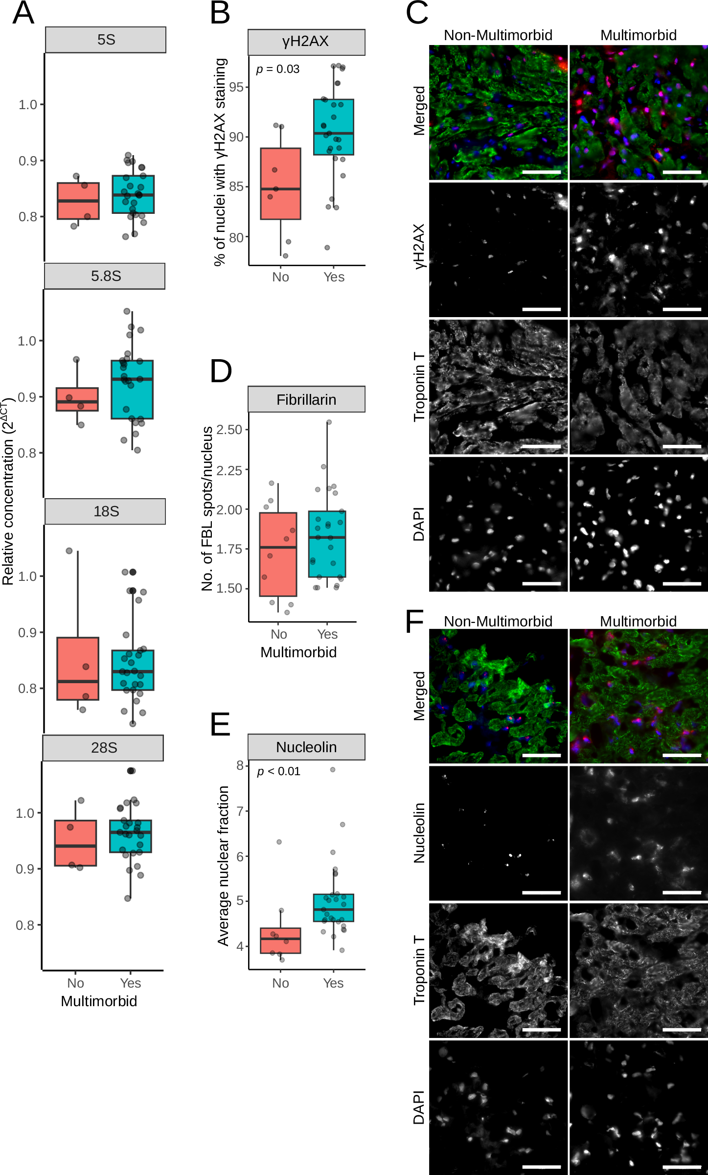
Fig. 7: DNA damage and nucleolar stress in myocardium.

A Ribosomal DNA copy numbers were analyzed by qRT-PCR with specific primers to genes encoding ribosomal DNA. The CT values were normalized against β-2-Microglobulin. B γH2AX was detected in cryosections of myocardial biopsies, and the numbers indicating the percentage of γH2AX-positive cells were plotted. C Representative images of cryosections labeled with γH2AX. D Nucleolin was detected in cryosection, and the plots show the percentage of nuclear area occupied by the nucleolin staining. E Representative images after the nucleolin labeling. Scale bars in C and E are 50 µm. F Fibrillarin was detected in cryosection, and plots show the number of nuclear fibrillarin spots. All assays were performed in mycardial samples.