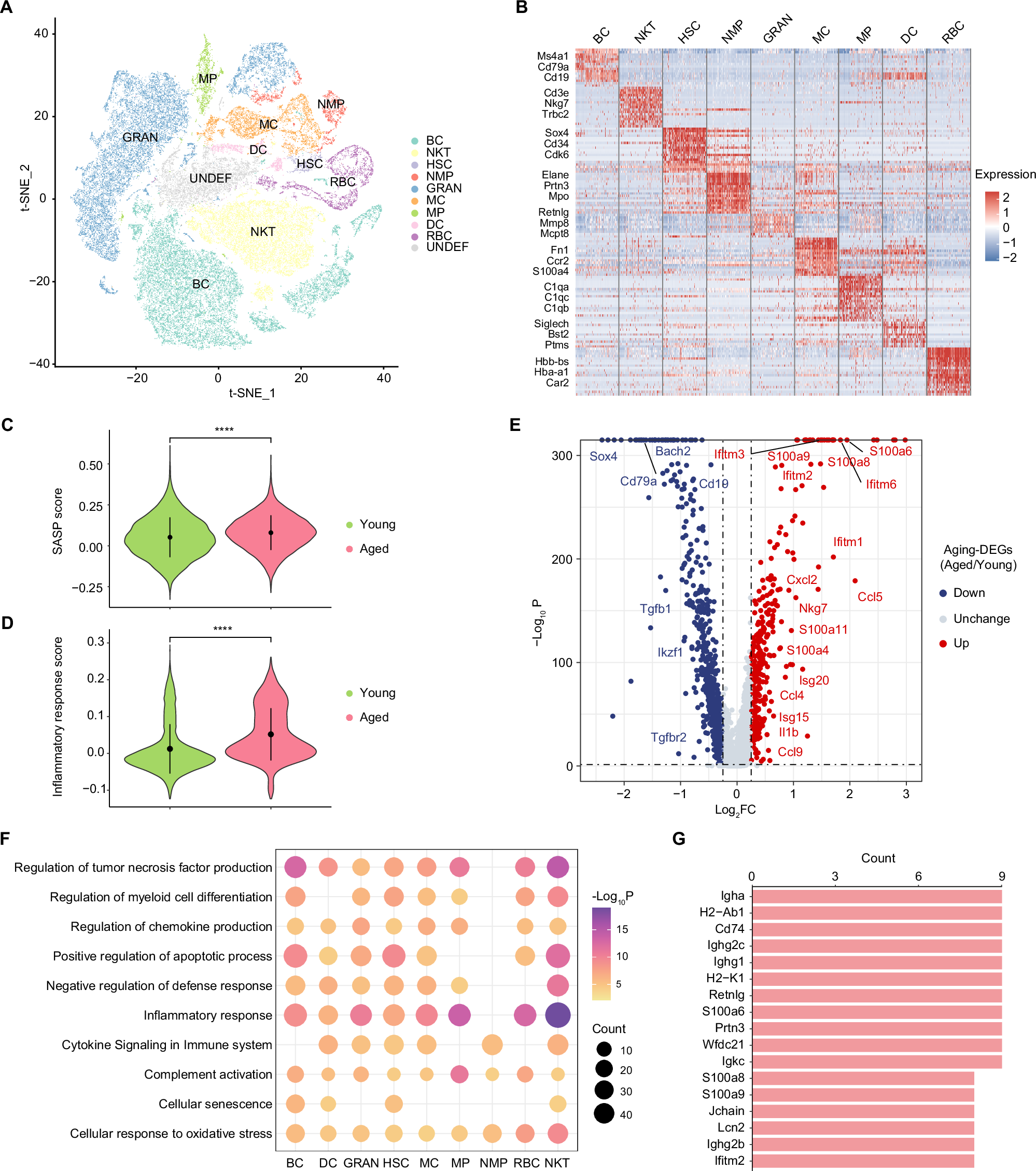
Fig. 1: The effects of aging on HIS cells based on scRNA-seq analysis.

A t-SNE plot showing the distribution of HIS cells in scRNA-seq. B Heatmap showing the expression of specific markers across various cell types. Violin plot showing the SASP score (C) and the inflammatory response score (D) of the indicated groups. E Volcano plot showing the aging-DEGs in overall HIS cells. F Dot plot showing the functional analysis of upregulated aging-DEGs across various cell types. G Bar plot showing the frequency of commonly upregulated aging-DEGs shared by 8 or 9 subpopulations. Significance was calculated using two-tailed unpaired t-test (C, D); ****P < 0.0001.