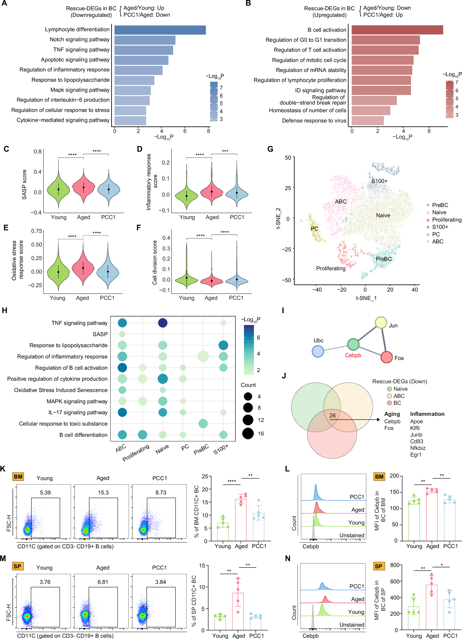
Fig. 4: The effects of PCC1 on B cells.

Bar plot showing the functional analysis of downregulated (A) and upregulated (B) rescue-DEGs in BC. Violin plot showing the SASP score (C), inflammatory response score (D), oxidative stress response score (E), cell division score (F) across the indicated groups. G t-SNE plot showing the distribution of BC subtypes in scRNA-seq. H Dot plot showing the functional analysis of downregulated rescue-DEGs across BC subtypes. I Dot plot showing protein-protein interaction of the aging-related rescue-DEGs. J Venn diagram showing the commonly downregulated rescue-DEGs shared by naive, ABC subsets and overall BC. FCM histograms (left) and column charts (right) showing the proportion of CD11C + ABC cells in BM (K) and SP(M), and the MFI of Cebpb in BC of BM (L) and SP (N) among the indicated groups (n = 5/group). Significance was calculated using one-way ANOVA test (C–F, K–N); *P < 0.01, **P < 0.01, ***P < 0.001, ****P < 0.0001.