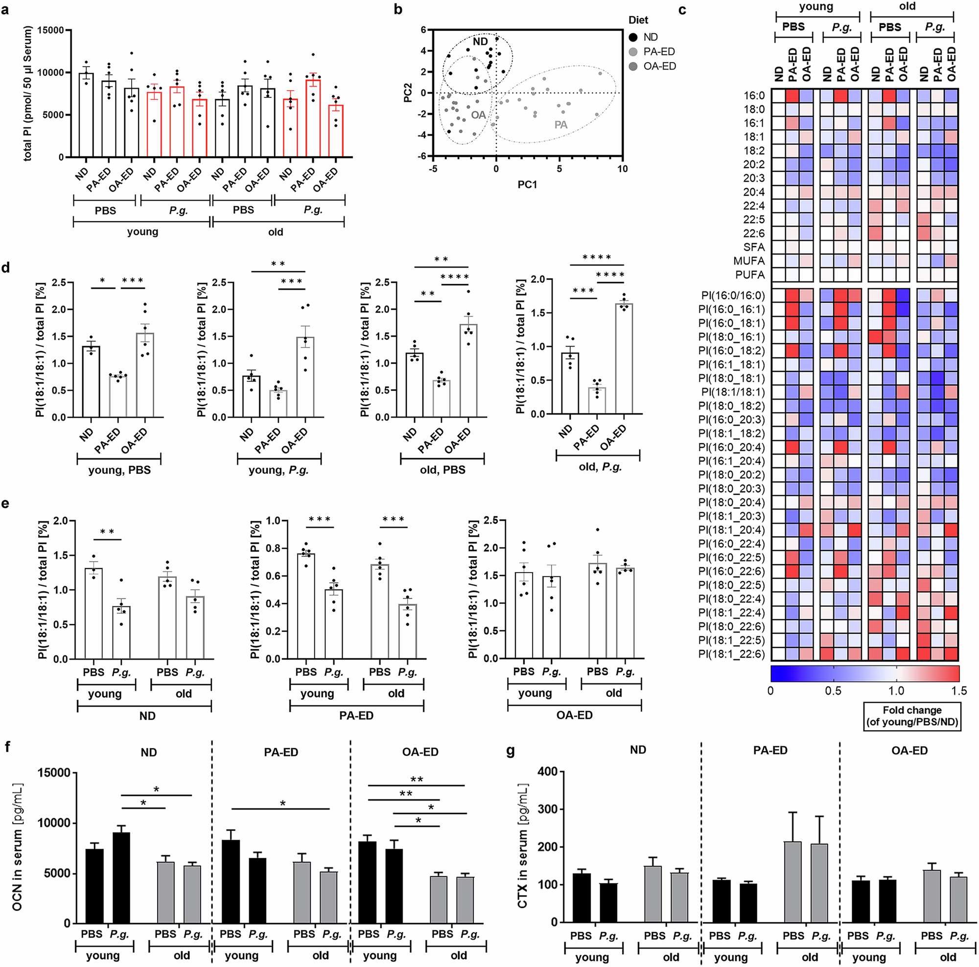
Fig. 5: PI(18:1/18:1)-serum levels correlate with quality of trabecular bone after oral Porphyromonas gingivalis-infection.

Young (5 weeks) and old (≥73 weeks) C57BL6JRj were fed with different diets (normal (ND), palmitic acid (PA) enriched diet (ED) or oleic acid (OA) ED) for 16 weeks, challenged with antibiotics and infected with PBS or Porphyromonas gingivalis (P.g.) for 5 weeks. a Serum phosphatidylinositol (PI-)-species were analyzed by UPLC-MS/MS for total PI (pmol/50 µl serum). b Score plots of the Principle Component Analysis (PCA) depicting differences in PI species (as % of total PI) in relation to dietary intake. Mice pooled according to diet, age and infection. Drawn ellipses indicate the distribution of the three dietary groups. c Heatmap showing fold change of PI species or subclasses (% of total PI) in relation to diet, age, infection as compared to the control group (ND young/PBS). Impact of (d) diet, (e) age and infection on proportion of PI(18:1/18:1) (% of total PI). Data in (a, b, e, h, i) are given as mean ± SEM, n = 3–6 mice. ELISA serum analyses f bone formation (osteocalcin—OCN) and g bone degradation (carboxy-terminal telopeptide of type 1 collagen—CTX); n = 5–6 mice. Statistics were analyzed by (a) ordinary one-way ANOVA with Dunnett´s or b, d, f, g Tukey´s post hoc tests, e two-way ANOVA with Tukey´s post hoc tests. *p < 0.05; **p ≤ 0.01; ***p ≤ 0.001; ****p ≤ 0.0001. ND normal diet, PA-ED palmitic acid enriched diet, OA-ED oleic acid enriched diet, CTRL control, P.g. – Porphyromonas gingivalis. n = 3–6/group.